考研真题
1. 北京城市学院《336艺术基础》历年考研真题汇总
2. 全国名校艺术硕士《336艺术基础》考研真题汇总
3. 艺术硕士《336艺术基础》名校考研真题(2017年前)
考研指导书
1. 王一川《艺术学原理》(第2版)笔记和课后习题(含典型题)
2. 王一川《艺术学原理》(第2版)配套题库【考研真题精选+章节题库】

北京城市学院《336艺术基础》历年考研真题汇总
书籍目录
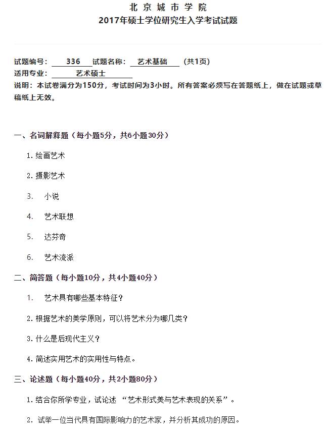
2017年北京城市学院《336艺术基础》考研真题
2018年北京城市学院《336艺术基础》考研真题
2019年北京城市学院《336艺术基础》考研真题
2020年北京城市学院《336艺术基础》考研真题
2021年北京城市学院《336艺术基础》考研真题
2022年北京城市学院《336艺术基础》考研真题
2023年北京城市学院《336艺术基础》考研真题(回忆版)

部分内容
2017年北京城市学院《336艺术基础》考研真题

更多内容,请点击获取:
http://shuyue.100xuexi.com/Ebook/979208.html
声明:本站所有文章,如无特殊说明或标注,均为本站原创发布。任何个人或组织,在未征得本站同意时,禁止复制、盗用、采集、发布本站内容到任何网站、书籍等各类媒体平台。如若本站内容侵犯了原著者的合法权益,可联系我们进行处理。
