考研真题
1. 北京化工大学经济管理学院《850管理学》历年考研真题汇总(含部分答案)
2. 全国名校管理学考研真题汇总
考研指导书
1. 马工程《管理学》笔记和课后习题(含考研真题)
2. 马工程《管理学》考试题库【考研真题精选+章节题库】
3. 罗宾斯《管理学》(第15版)笔记和课后习题(含考研真题)
4. 罗宾斯《管理学》(第15版)配套题库【考研真题精选+章节题库】

北京化工大学经济管理学院《850管理学》历年考研真题汇总(含部分答案)
书籍目录
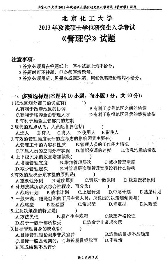
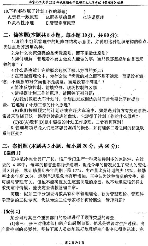
2013年北京化工大学850管理学考研真题
2012年北京化工大学850管理学考研真题
2011年北京化工大学850管理学考研真题
2010年北京化工大学850管理学考研真题
2009年北京化工大学850管理学考研真题(含部分答案)
2008年北京化工大学450管理学考研真题(含部分答案)
2007年北京化工大学450管理学考研真题及答案
2006年北京化工大学450管理学考研真题(含部分答案)
2005年北京化工大学450管理学考研真题及答案
2004年北京化工大学450管理学考研真题及答案
2003年北京化工大学450管理学考研真题
2002年北京化工大学450管理学考研真题
2000年北京化工大学管理学考研真题
1999年北京化工大学管理学考研真题
1998年北京化工大学工业企业管理考研真题
1997年北京化工大学企业管理考研真题

部分内容
2013年北京化工大学850管理学考研真题



    更多内容,请点击获取:
    http://shuyue.100xuexi.com/Ebook/1001525.html
    
	声明:本站所有文章,如无特殊说明或标注,均为本站原创发布。任何个人或组织,在未征得本站同意时,禁止复制、盗用、采集、发布本站内容到任何网站、书籍等各类媒体平台。如若本站内容侵犯了原著者的合法权益,可联系我们进行处理。
		
