考研真题


1. 北京交通大学法学院《833法学B卷(民法、经济法)》历年考研真题汇总

2. 全国名校民法学考研真题汇总

3. 全国名校经济法学考研真题汇总

考研指导书


1. 王利明、杨立新《民法学》(第6版)配套题库【考研真题精选+章节题库】

2. 李永军《民法学教程》配套题库【考研真题精选+章节题库】

3. 马工程《经济法学》(第3版)配套题库【考研真题精选+章节题库】

4. 2026年经济法考研题库【考研真题精选+章节题库】

5. 2026年民法学考研题库【考研真题精选+章节题库+模拟试题】

文章封面图片的替代文本

北京交通大学法学院《833法学B卷(民法、经济法)》历年考研真题汇总

书籍目录


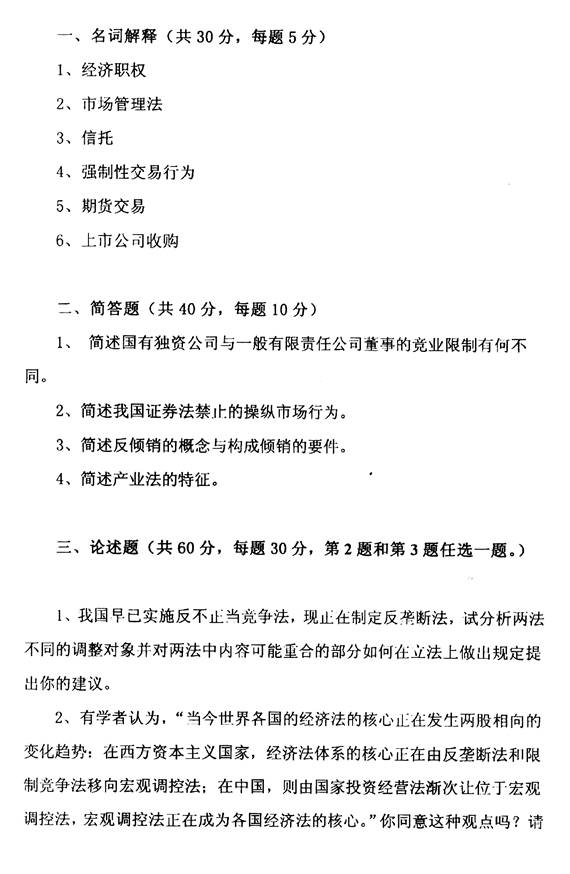
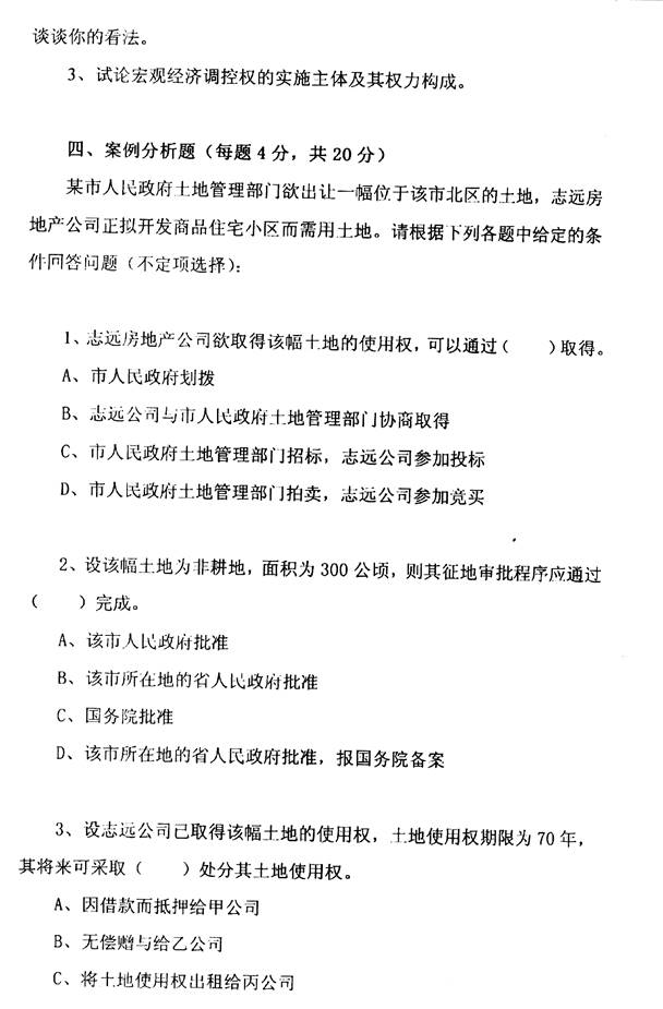
2004年北京交通大学《313经济法学》考研试题

2005年北京交通大学《313经济法学》考研试题

2007年北京交通大学《综合B卷(含经济法、国际经济法)》考研试题(回忆版)

2013年北京交通大学《833法学B卷(经济法、国际经济法)》考研真题

2014年北京交通大学《833法学B卷(经济法、国际经济法)》考研真题

2015年北京交通大学《833法学B卷(经济法、国际经济法)》考研真题

2016年北京交通大学《833法学B卷(经济法、国际经济法)》考研真题

2017年北京交通大学《833法学B卷(经济法、国际经济法)》考研真题

2018年北京交通大学《833法学B卷(经济法、国际经济法)》考研真题

部分内容


2004年北京交通大学《313经济法学》考研试题

说明: 2004年北京交通大学313经济法学考研试题0000

说明: 2004年北京交通大学313经济法学考研试题0001

说明: 2004年北京交通大学313经济法学考研试题0002

更多内容,请点击获取:
http://shuyue.100xuexi.com/Ebook/969650.html

声明:本站所有文章,如无特殊说明或标注,均为本站原创发布。任何个人或组织,在未征得本站同意时,禁止复制、盗用、采集、发布本站内容到任何网站、书籍等各类媒体平台。如若本站内容侵犯了原著者的合法权益,可联系我们进行处理。