考研真题
1. [电子书]全国名校出版硕士《335出版综合素质与能力》考研真题精选及详解
2. [电子书]出版硕士《335出版综合素质与能力》名校考研真题(2017年前)详解
考研指导书
1. [电子书]2026年出版硕士《335出版综合素质与能力》专用教材
2. [题库]2026年出版硕士《335出版综合素质与能力》考研题库【考研真题精选+章节题库】

2026年出版硕士《335出版综合素质与能力》专用教材
书籍目录
第一章 中国古文化常识
第二章 出版物的文字规范
第三章 汉语语法与修辞知识
第四章 古代汉语知识
第五章 形式逻辑常识
第六章 写 作

部分内容
第一章 中国古文化常识
1.1 大纲要求
人文社会科学、自然科学等领域知识,以大学本科毕业生应知应会知识为主。
(1)人文社会科学基础知识
(2)自然科学基础知识
1.2 考点难点归纳
考点一、中华文化的形成及特点 ★★★★
1中华文化的形成
有文字记载的中华文化,有悠悠五千年历史。
(1)原始时代
原始时代是中华文化的初始阶段。远古中华文化可分为华夏、东夷、苗蛮三大部落联盟。华夏部落联盟发祥于黄土高原,所属人物有黄帝、炎帝和共工氏等。东夷部落联盟主要活动在今山东、河南东南和安徽中部一带,所属人物有蚩尤、后羿等。苗蛮部落联盟主要活动于今湖北、湖南、江西一带,所属人物有伏羲、女娲等。经过征战,华夏部落联盟确立了在中华大地的主导地位,这对后世文化发展的格局产生了深远影响。
(2)夏、商、周时代
夏、商、周时代,中华文化的发展迈出了重大一步。殷商时代甲骨文字、青铜器的产生,标志着古代中国已跨入文明社会的门槛。周人的改革,完成了一次文化转型,使上古文化“从神本走向人本”。
(3)春秋和战国
春秋和战国是中国历史上一个动荡与变革的时期。战国诸子,出于“救时之弊”,纷纷提出自己的思想主张,形成“百家争鸣”的景象。诸子学说中重要的有儒、墨、道、名、法、阴阳、农、纵横、杂、小说十家。各家学说相互批判,相互融合,共同构建起中华文化的“轴心时代”。
(4)秦汉时期
秦汉时期是中华文化的定型期。汉武帝“罢黜百家,独尊儒术”,中华思想文化趋于一统,从此儒家思想成为汉代乃至汉以后各朝各代的统治思想。
(5)魏晋南北朝时期
多民族相融共存、共同发展,中华文化得到多向度的发展和深化,特别是玄学崛起,道教勃兴,佛教也得到快速发展,形成了生动活泼的多元文化发展局面。
(6)隋唐时代
隋唐时代,统治者奉行三教并行的政策,并以博大的胸怀广为吸收域外文化,中华文化进入气度恢宏、史诗般壮丽的隆盛时代。
(7)宋明时期
宋明时期,文化特有的风貌是理学及心学的建构与发展。南宋朱熹是理学思想的集大成者。明代王守仁是心学的最重要代表人物。总的来说,这个时期,中华文化趋于成熟和精密。
(8)清代至“五四”时期
从清代至“五四”,是中华传统文化的转型期。清初三大家王夫之、黄宗羲、顾炎武强调“经世致用”,开辟出一条重考证、重实践的新学风。清代形成以“考据”为特色的学术主流。中国传统文化在西学东渐的撞击下,开始了向近代转型的步伐。
2中华文化的特点
中华文化在形成和发展的过程中,体现出鲜明的国度性和民族性。
(1)中华文化是中国多民族共同创造的,中华文化是中华民族共同的精神家园。
(2)中华文化在形成过程中广泛吸收了世界文化的营养,有不断创新、不断更新的过程。
(3)中华文化源远流长、历久不衰,表现出强大的生命力。
(4)中华文化体现出中华民族务实力行、自强不息的精神风貌。
(5)中华文化体现出中华民族伦理本位的道德品格。
(6)中华文化体现出中华民族崇尚“中庸”的思维模式。
考点二、天文和地理 ★★★
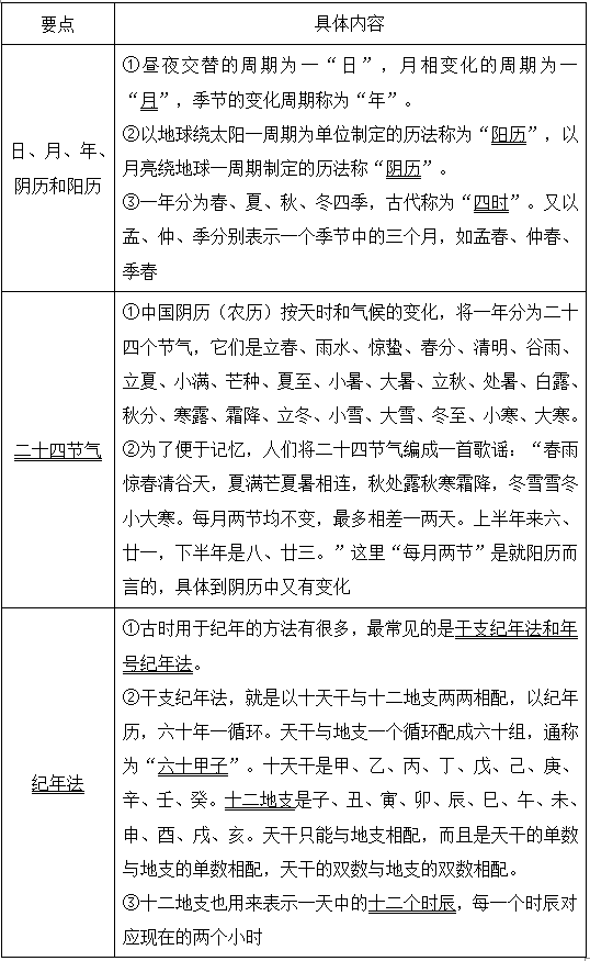
1天文、历法
(1)天文(见表1-1)
表1-1 天文

(2)历法(见表1-2)
表1-2 历法

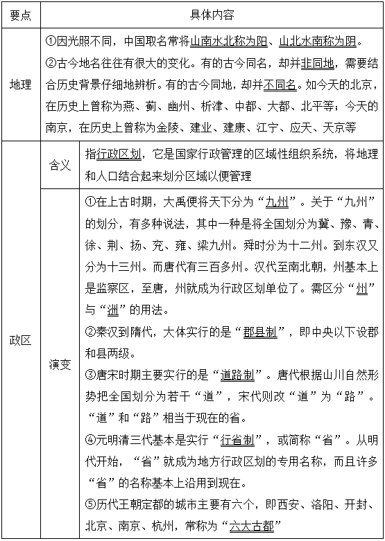
2地理、政区(见表1-3)
表1-3 地理、政区

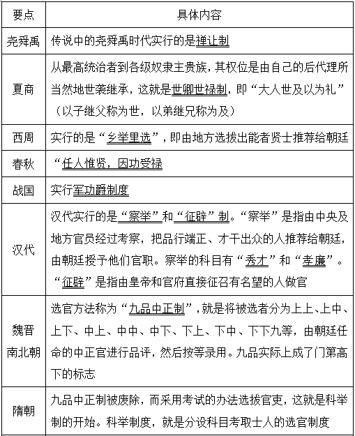
考点三、官制和科举 ★★★★
1官制
(1)中央官制(见表1-4)
表1-4 中央官制


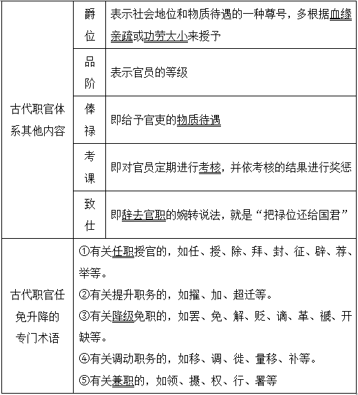
(2)职官制度应当注意的问题(见表1-5)
表1-5 职官制度应当注意的问题


2科举(见表1-6)
表1-6 科举


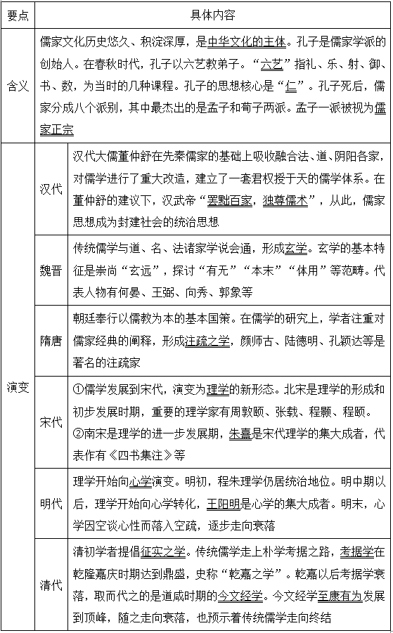
考点四、儒释道文化 ★★★★
1儒家文化(见表1-7)
表1-7 儒家文化

2佛教文化(见表1-8)
表1-8 佛教文化

3道家文化(见表1-9)
表1-9 道家文化

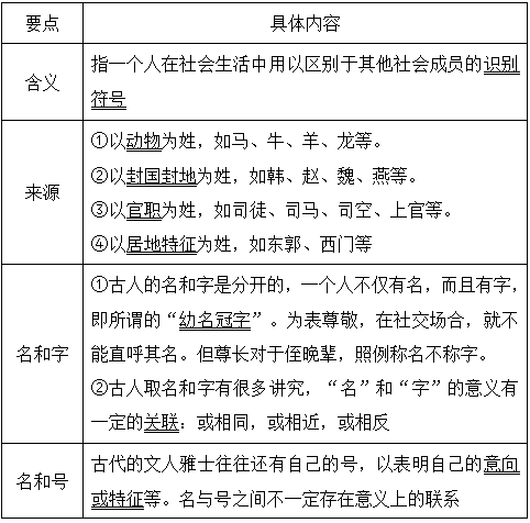
考点五、姓名和称谓 ★★★
姓名和称谓作为文化符号,反映了一定历史时期人的身份、地位和人际关系。
1姓名(见表1-10)
表1-10 姓名

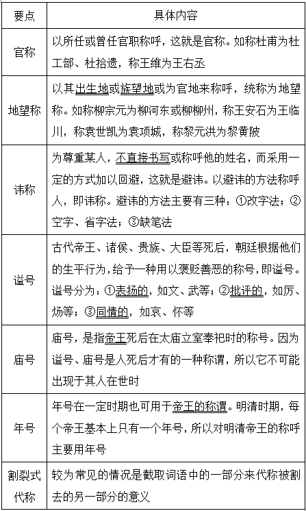
2称谓(见表1-11)
表1-11 称谓

考点六、藏书与版本知识 ★★★★
1藏书
早在周代就出现了专门的藏书机构,具体藏书之所有宗庙、藏室、盟府等,还有专门的执掌官员,如天府、太史、柱下史等。
现在一般认为私人藏书大概是春秋时开始的,当时诸子都富有藏书。孔子可以说是先秦时期最大的藏书家。
秦统一天下后,中央专门藏书的地方有石室、金匮等。秦朝不许私人藏书。
汉初,政府把所得秦代的藏书藏于未央宫的石渠阁。汉代还有天禄阁、麒麟阁、观文殿等,都是当时的藏书之处。管理藏书的官员有校书郎、兰台令史。
隋唐时期,国家藏书机构与职官的体制更为完备,由秘书省典司图籍,下设著作局和太史局,主官称为秘书监。隋代还对搜求到的图书补续残缺,重缮正副,藏于宫中。
宋代国家图籍多藏于崇文院、秘阁等处,并设专官管理。宋内廷藏书最丰富的地方是崇文院三馆及中秘阁,收藏天下图籍。
明代帝王也非常重视藏书,明成祖永乐六年(公元1409年)编成《永乐大典》,藏于文渊阁,后迁都北京,《永乐大典》贮于文楼。
清代官府藏书处有“北四阁”“南三阁”“天禄琳琅”、武英殿、国子监、翰林院等。“北四阁”和“南三阁”藏《四库全书》和《古今图书集成》,天禄琳琅是内廷善本书库,武英殿是宫廷中专司图书刻印的机构。
明清时期,地方上有很多著名的藏书家及藏书楼,清代藏书家中以瞿、杨、陆、丁四家最为有名,号称天下四大藏书家。
有些藏书家还喜欢收藏“善本”书籍。现在“善本”一般是指具有历史文物性、学术资料性、艺术代表性或具有某一方面特殊价值的珍贵难得的古籍刻本、写本。
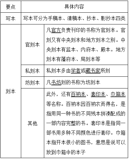
2版本知识(见表1-12)
表1-12 版本知识

考点七、经史子集与四部分类 ★★★★★
1古代图书分类(见表1-13)
表1-13 古代图书分类

2经史子集概说
(1)经(见表1-14)
表1-14 经

(2)史(见表1-15)
表1-15 史

(3)子
子书产生于春秋战国时期。春秋战国时期“百家争鸣”,产生了“九流十家”。“九流十家”是指儒家、墨家、道家、名家、法家、阴阳家、纵横家、农家、杂家和小说家。古人认为小说家是“街谈巷语”,不能与其他九个学术思想流派等观,故有“九流十家”之说。子书就是以“九流十家”为主体发展起来的。
①儒家
儒家尊孔子为宗师,称孔子为“圣人”,称孟子为“亚圣”,故儒学又被称为“孔孟之道”。儒家崇尚“礼乐”“仁义”,提倡“忠恕”“中庸”之道,主张“德治”“仁政”,重视伦理关系。汉武帝“罢黜百家,独尊儒术”,儒家学说从此成为统治阶级的意识形态。
②墨家
墨家由墨翟创建,在战国初与儒家并称显学。墨家的思想主要是“十论”,即尚贤、尚同、兼爱、非攻、节用、节葬、天志、明鬼、非乐、非命。主要代表人物有墨翟、禽滑厘等。代表著作《墨子》,现存53篇。
③道家
道家又称“道德家”,由老子创立。道家崇尚自然,主张无为而治,强调人与自然之间、人与人之间的和谐。道家代表人物除老子外还有庄子、列御寇、关尹、杨朱等,代表作有《老子》(又名《道德经》)、《庄子》《列子》等。
④法家
法家以重“法”而著称。韩非子是法家的集大成者。代表人物除韩非子外,还有管仲、申不害、商鞅、李斯等。代表著作有《申子》《韩非子》《管子》等。
⑤名家
名家在战国时称“刑名家”或“辩者”,西汉始称“名家”。名家以善于辩论,善于语言分析而著称于世。代表人物有惠施、公孙龙等。现在流传下来的名家著作有《尹文子》《公孙龙子》等。
⑥阴阳家
阴阳家,又称“阴阳五行家”或“五行家”,以阴阳五行学说为宗旨。此派学者大多由古代天文学家和占星家演变而来。主要代表人物有战国末齐国的邹衍等。
⑦纵横家
纵横家是战国时以从事政治外交活动为主的一派。苏秦和张仪为最著名的纵横家,其学说散见于史书之中。
⑧农家
农家重视农业生产,主张与民同耕。许行是先秦农家的代表人物。
⑨杂家
杂家是兼采众家之长的学派,以吕不韦及其《吕氏春秋》为代表。
⑩兵家
兵家重要著作有《孙子兵法》《吴子》《孙膑兵法》《司马法》《六韬》《三略》等。
诸子百家之书大多散佚,后人对其辑佚钩沉,影响较大的有清马国翰的《玉函山房辑佚书》、黄奭的《逸书考》等。现在通行的阅读与查考诸子的书籍有中华书局标点本《新编诸子集成》等。
(4)集(见表1-16)
表1-16 集

考点八、古代科技成就 ★★★
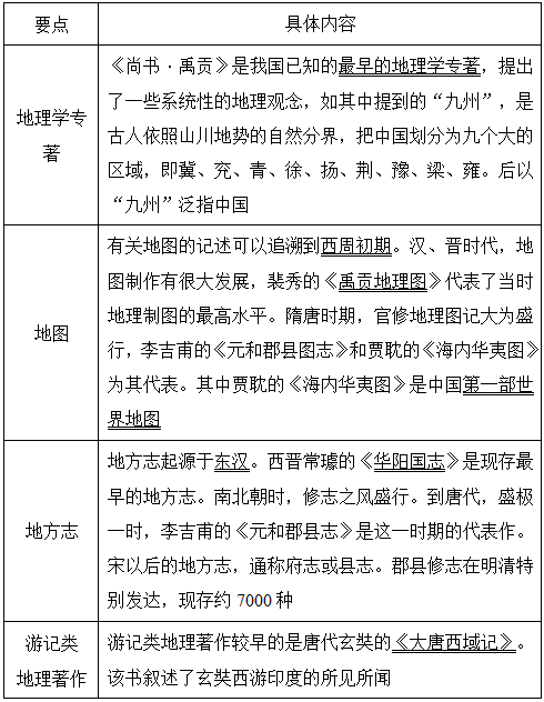
1古代地理学(见表1-17)
表1-17 古代地理学

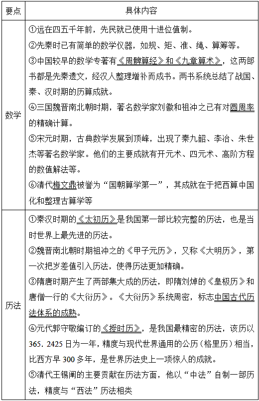
2古代历算学(见表1-18)
表1-18 古代历算学

3古代医学
中国古代医学以其完整、博大、精深的理论体系,高超的医疗技术和丰富的典籍著称于世。
(1)早在石器时代,中国就有针砭技术。
(2)商朝时期,人们已经掌握了一些药物的性能。
(3)周代已经有较完备的医疗机构,有专门的医师。
(4)春秋战国时期,中医的基本疗法大体齐备,有砭石、毒药(汤剂)、灸焫、九针、导引等法。扁鹊于此时出现,他被奉为脉学之宗。
(5)中医体系形成于汉代。与扁鹊并称为中医三大祖师的华佗、张仲景就是汉代人物。
华佗被誉为“外科之祖”,他在手术中使用麻沸散作为麻醉剂,在麻醉史上领先日本1600多年。
张仲景为“内科之祖”,后世尊他为“医圣”,他的代表作是《伤寒杂病论》。
《伤寒杂病论》《神农本草经》及《黄帝内经》,是我国最早的三部医学著作,对中医一直起着纲领性的指导作用。
(6)古代的医疗机构在隋唐时趋于完善,尚药局和太医署为中央政府的两大医疗机构。
(7)唐代重要的医学著作有《千金药方》《唐本草》《外台秘要》等。
《千金药方》又名《千金方》,是“药王”孙思邈所著。《唐本草》是我国第一部官修药典,也是世界上最早由国家颁行的药典。
(8)明代李时珍的《本草纲目》,是中国古代集大成的医学著作,被誉为“东方医学巨典”。
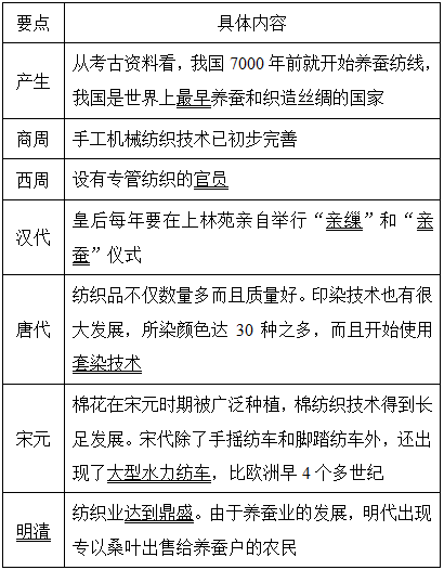
4古代纺织技术(见表1-19)
表1-19 古代纺织技术

5古代建筑技术(见表1-20)
表1-20 古代建筑技术

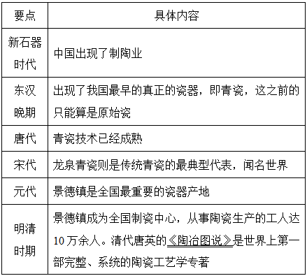
6古代陶瓷技术(见表1-21)
表1-21 古代陶瓷技术

7古代四大发明
(1)造纸术
纸发明之前,作为书写的材料主要有甲骨、金石、竹木、缣帛等。纸发明之后,大约与竹木、缣帛并存了数百年。东汉宦官蔡伦是造纸技术的发明者。
我国古代的纸种类繁多,用于书写和印刷的主要是麻纸、竹纸和皮纸。隋唐五代印刷多用麻纸,其次用皮纸,宋以后多用皮纸和竹纸。皮纸是最好的印刷用纸。
两汉是造纸术的奠基期,主要生产麻纸。
魏晋南北朝是造纸术的发展阶段,这一时期主要生产的还是麻纸,但皮纸已经出现。对纸进行染色开始于汉代,染色可防蠹蛀。
隋唐五代时期,造纸原料比前代增加了多种,并发明了竹纸。五代南唐所造的澄心堂纸,被认为是天下第一纸。
宋代大量使用竹作为造纸的原料。
明清时期,造纸技术处于传统技术的总结性阶段,出现了造纸和加工技术的专门著作,如《天工开物》《造纸说》和《造竹纸图潜》等。
(2)印刷术
印刷术被称作是“文明之母”。
①唐初是印刷术的起步阶段,主要是雕版印刷。
②五代时,印刷内容除佛经和历书外,还包括道家和儒家的经典著作、文选、历史以及百科类书。
③宋代为雕版印刷术的黄金时期。这一时期,发明了活字印刷术及单版多色印刷的彩色印刷技术。毕昇又发明了泥活字印刷。
④元代印刷业继续繁荣,北方的平阳和南方的建安是最昌盛的商业性印书中心。元代印书有两个特点,一是常由地方上的书院及学校联合刊印书籍,二是盛行刊印通俗小说和杂剧。
⑤明代印书的内容比前代更广泛,除刊印传统书籍外,还印行了大量关于西洋各国风貌及航海术、造船术等方面的书籍。技术方面,明代开始使用金属活字,变木版双色套印为五色套印。
⑥清朝“殿本”享有盛誉,由武英殿修书处刊印。清代有四种门类的书籍得到大规模的编印:a.地方志;b.宗谱、家谱;c.个人文集;d.丛书。
(3)指南针
东汉王充的《论衡》,是最早记载有关司南的典籍。
司南是指南针的前身,指南针又称磁盘针或罗盘针。罗盘有堪舆用的水罗盘和旱罗盘之分。水罗盘至北宋得到广泛应用,一直到明清时期还在应用。
指南针一经发明,很快就被应用到军事、生产、日常生活、地形测量等方面。
(4)火药
“火药”一词最早见于1044年(北宋仁宗时)成书的《武经总要》中。
火药的发明,可以追溯到汉代,源于汉代炼丹家的炼丹实践。炼丹术的不断发展,直接导致了火药的发明。
唐代末年,火药被应用到了军事上。曾公亮、丁度撰修的《武经总要》,记载了火炮火药法、蒺藜火球火药法、毒药烟球火药法三种火药配方,这是目前世界上最早的三个军用火药配方。
宋代的冯继昇和岳义方是现知最早的火器发明家。
经宋、金、元三朝,到明代,中国古代火箭技术达到高峰。明初至明中期发明了二级火箭,这是古代火箭技术的最大成就。
获取方式:扫码关注下面公众号,关注后
回复关键词【出版硕士335】或【出版硕士出版综合素质与能力】
