考研真题
1. 五邑大学马克思主义学院《901思想政治教育学》历年考研真题汇总
2. 全国名校思想政治教育学原理考研真题汇总(含部分答案)
考研指导书
1. 马工程《思想政治教育学原理》(第2版)配套题库【考研真题精选+课后习题+章节题库】

五邑大学马克思主义学院《901思想政治教育学》历年考研真题汇总
书籍目录
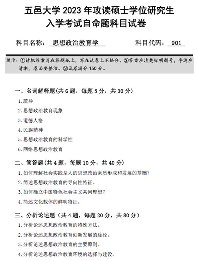
2023年五邑大学《901思想政治教育》考研真题
2022年五邑大学《901思想政治教育》考研真题

部分内容
2023年五邑大学《901思想政治教育》考研真题

更多内容,请点击获取:
http://shuyue.100xuexi.com/Ebook/1005175.html
声明:本站所有文章,如无特殊说明或标注,均为本站原创发布。任何个人或组织,在未征得本站同意时,禁止复制、盗用、采集、发布本站内容到任何网站、书籍等各类媒体平台。如若本站内容侵犯了原著者的合法权益,可联系我们进行处理。
