考研真题
1. 云南师范大学美术学院《中外美术史》历年考研真题汇总
2. 全国名校中国美术史考研真题汇总
考研指导书
1. 中央美术学院《中国美术简史》(新修订本)配套题库【考研真题精选+章节题库】

云南师范大学美术学院《中外美术史》历年考研真题汇总
书籍目录
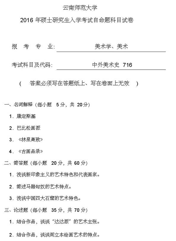
2016年云南师范大学《716中外美术史》考研真题
2017年云南师范大学《715中外美术史》考研真题

部分内容
2016年云南师范大学《716中外美术史》考研真题

    更多内容,请点击获取:
    http://shuyue.100xuexi.com/Ebook/984371.html
    
	声明:本站所有文章,如无特殊说明或标注,均为本站原创发布。任何个人或组织,在未征得本站同意时,禁止复制、盗用、采集、发布本站内容到任何网站、书籍等各类媒体平台。如若本站内容侵犯了原著者的合法权益,可联系我们进行处理。
		
