考研真题
1. 中山大学心理学系《347心理学专业综合》历年考研真题汇总
2. 应用心理硕士《347心理学专业综合》名校考研真题(2017年前)
考研指导书
1. 2026年应用心理硕士《347心理学专业综合》专用教材
2. 郭秀艳《实验心理学》(人教版)配套题库【考研真题精选+章节题库】
3. 钱铭怡《变态心理学》配套题库【考研真题精选+章节题库】
4. 张厚粲《现代心理与教育统计学》(第5版)配套题库【考研真题精选+章节题库】
5. 戴海崎《心理与教育测量》(第4版)配套题库【考研真题精选+章节题库】
6. 侯玉波《社会心理学》(第4版)配套题库【考研真题精选+章节题库】
7. 林崇德《发展心理学》(第3版)笔记和典型题(含考研真题)
8. 林崇德《发展心理学》(第3版)配套题库【考研真题精选+章节题库】
9. 彭聃龄《普通心理学》(第5版)笔记和典型题(含考研真题)
10. 彭聃龄《普通心理学》(第5版)配套题库【考研真题精选+章节题库】
11. 许燕《人格心理学》配套题库(含考研真题)
12. 2026年应用心理硕士《347心理学专业综合》考研题库(含考研真题)

中山大学心理学系《347心理学专业综合》历年考研真题汇总
书籍目录
2017年中山大学347心理学专业综合考研真题
2018年中山大学347心理学专业综合考研真题
2019年中山大学347心理学专业综合考研真题

部分内容
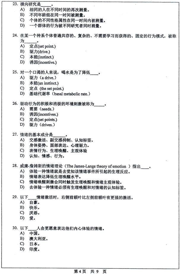
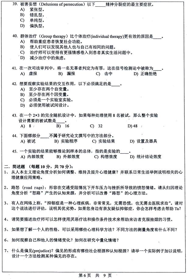
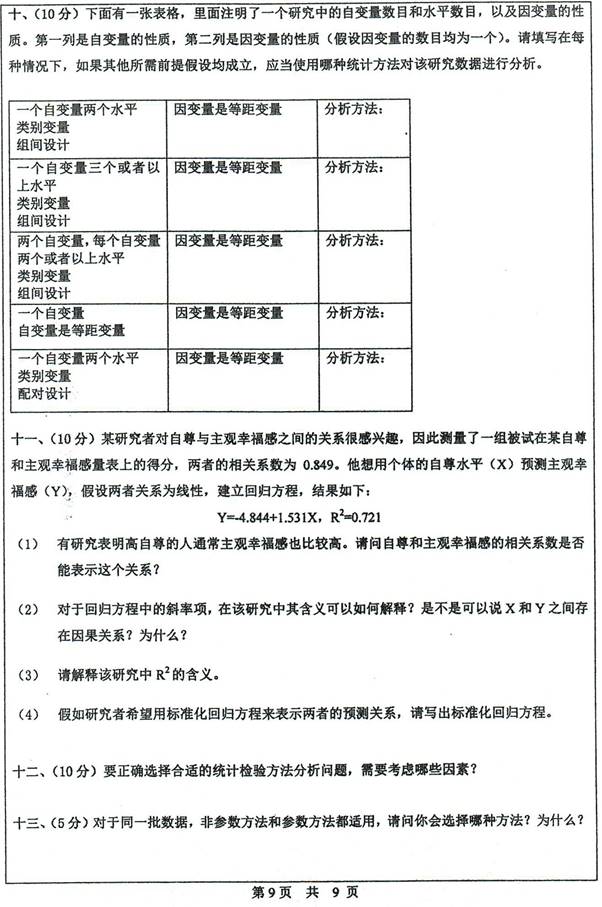
2017年中山大学347心理学专业综合考研真题









更多内容,请点击获取:
http://shuyue.100xuexi.com/Ebook/978639.html
声明:本站所有文章,如无特殊说明或标注,均为本站原创发布。任何个人或组织,在未征得本站同意时,禁止复制、盗用、采集、发布本站内容到任何网站、书籍等各类媒体平台。如若本站内容侵犯了原著者的合法权益,可联系我们进行处理。
