考研真题
1. 中山大学法学院《法学理论专题》历年考研真题汇总
2. 全国名校法理学考研真题汇总
考研指导书
1. 张文显《法理学》(第5版)笔记和课后习题(含考研真题)
2. 张文显《法理学》(第5版)配套题库【考研真题精选+章节题库】
3. 2026年法理学考研题库【考研真题精选+章节题库+模拟试题】

中山大学法学院《法学理论专题》历年考研真题汇总
书籍目录
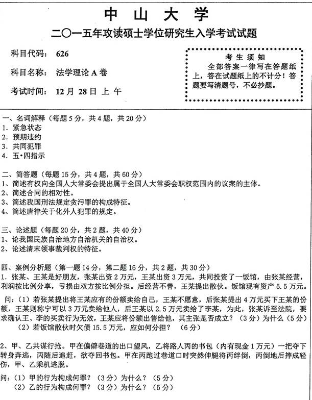
2015年中山大学《626法学理论A卷》考研真题
2015年中山大学《819法学理论B卷》考研真题
2016年中山大学《626法学理论A卷》考研真题
2016年中山大学《817法学理论B卷》考研真题
2017年中山大学《626法学理论A卷》考研真题
2017年中山大学《817法学理论B卷》考研真题
2018年中山大学《626法学理论A卷》考研真题
2018年中山大学《817法学理论B卷》考研真题
2019年中山大学《626法学理论A卷》考研真题
2019年中山大学《817法学理论B卷》考研真题

部分内容
2015年中山大学《626法学理论A卷》考研真题

更多内容,请点击获取:
http://shuyue.100xuexi.com/Ebook/1002859.html
声明:本站所有文章,如无特殊说明或标注,均为本站原创发布。任何个人或组织,在未征得本站同意时,禁止复制、盗用、采集、发布本站内容到任何网站、书籍等各类媒体平台。如若本站内容侵犯了原著者的合法权益,可联系我们进行处理。
