考研真题
1. 中山大学《化工原理》历年考研真题汇总
2. 全国名校化工原理考研真题汇总(含部分答案)
考研指导书
1. 陈敏恒《化工原理》(第5版)笔记和课后习题(含考研真题)
2. 陈敏恒《化工原理》(第5版)(上册)配套题库【考研真题精选+章节题库】
3. 陈敏恒《化工原理》(第5版)(下册)配套题库【考研真题精选+章节题库】

中山大学《化工原理》历年考研真题汇总
书籍目录
2008年中山大学化学工程与技术学院847化工原理考研真题
2009年中山大学化学工程与技术学院863化工原理考研真题
2010年中山大学化学工程与技术学院866化工原理考研真题
2011年中山大学化学工程与技术学院867化工原理考研真题
2012年中山大学化学工程与技术学院863化工原理考研真题
2013年中山大学化学工程与技术学院862化工原理考研真题
2014年中山大学化学工程与技术学院865化工原理考研真题
2015年中山大学化学工程与技术学院867化工原理考研真题
2016年中山大学化学工程与技术学院858化工原理考研真题
2017年中山大学化学工程与技术学院904化工原理考研真题
2018年中山大学化学工程与技术学院902化工原理考研真题
2019年中山大学化学工程与技术学院908化工原理考研真题

部分内容
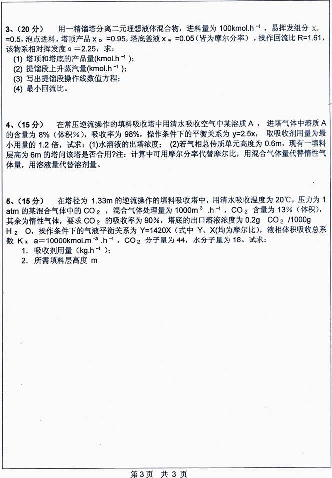
2008年中山大学化学工程与技术学院847化工原理考研真题



更多内容,请点击获取:
http://shuyue.100xuexi.com/Ebook/978682.html
声明:本站所有文章,如无特殊说明或标注,均为本站原创发布。任何个人或组织,在未征得本站同意时,禁止复制、盗用、采集、发布本站内容到任何网站、书籍等各类媒体平台。如若本站内容侵犯了原著者的合法权益,可联系我们进行处理。
