考研真题
1. 全国名校运筹学考研真题汇总(含部分答案)
考研指导书
1. 胡运权《运筹学教程》(第5版)配套题库【考研真题精选+课后习题+章节题库】

全国名校运筹学考研真题汇总(含部分答案)
书籍目录
1.武汉大学运筹学与技术经济学考研真题
2.武汉理工大学运筹学考研真题
3.中山大学运筹学与管理信息系统考研真题
4.厦门大学运筹学考研真题
5.中国科学技术大学管理学与运筹学考研真题
6.其他名校运筹学考研真题

部分内容
1.武汉大学运筹学与技术经济学考研真题
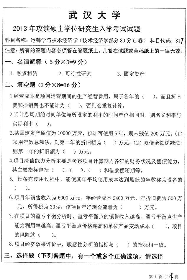
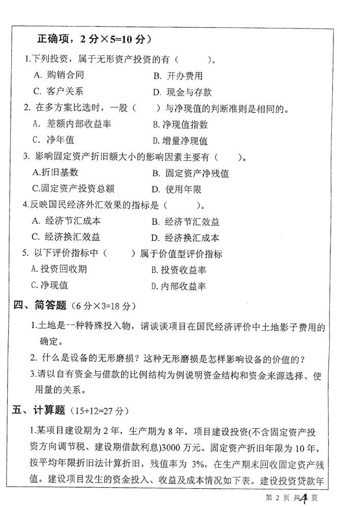
2013年武汉大学经济与管理学院817运筹学与技术经济学考研真题




获取方式:扫码关注下面公众号,关注后
  
 
回复关键词【中国科学技术大学868】或【中国科学技术大学运筹学】
	声明:本站所有文章,如无特殊说明或标注,均为本站原创发布。任何个人或组织,在未征得本站同意时,禁止复制、盗用、采集、发布本站内容到任何网站、书籍等各类媒体平台。如若本站内容侵犯了原著者的合法权益,可联系我们进行处理。
		
