考研真题
1. 中国科学技术大学《841细胞生物学》历年考研真题汇总(含部分答案)
2. 全国名校细胞生物学考研真题汇总(含部分答案)
考研指导书
1. 丁明孝《细胞生物学》(第5版)笔记和课后习题(含考研真题)
2. 丁明孝《细胞生物学》(第5版)配套题库【考研真题精选+章节题库】
3. 2026年细胞生物学考研全真模拟试卷

中国科学技术大学《841细胞生物学》历年考研真题汇总(含部分答案)
书籍目录
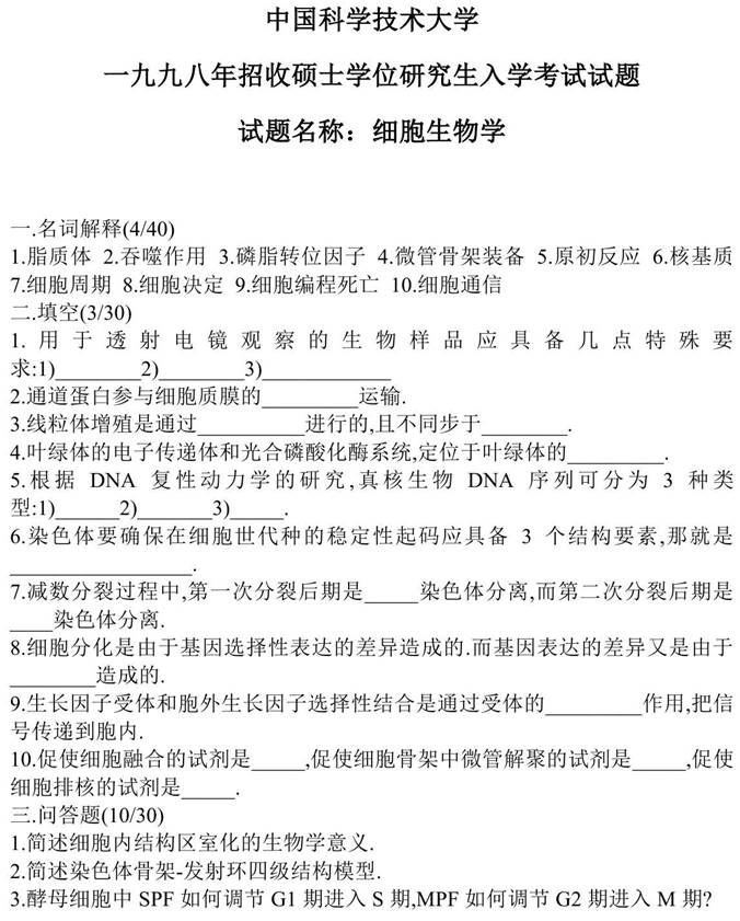
1998年中国科学技术大学《细胞生物学》考研真题
2003年中国科学院-中国科学技术大学《细胞生物学》考研真题
2004年中国科学院-中国科学技术大学《细胞生物学》考研真题及详解
2006年中国科学院-中国科学技术大学《细胞生物学》考研真题及详解
2008年中国科学技术大学《细胞生物学》考研真题及详解
2009年中国科技大学《细胞生物学》考研真题
2010年中国科学技术大学《834细胞生物学》考研真题
2011年中国科学技术大学《834细胞生物学》考研真题
2012年中国科学技术大学《841细胞生物学》考研真题
2013年中国科学技术大学《841细胞生物学》考研真题
2014年中国科学技术大学《841细胞生物学》考研真题
2015年中国科学技术大学《841细胞生物学》考研真题
2016年中国科学技术大学《841细胞生物学》考研真题
2017年中国科学技术大学《841细胞生物学》考研真题(部分)
2018年中国科学技术大学《841细胞生物学》考研真题
2019年中国科学技术大学《841细胞生物学》考研真题
2020年中国科学技术大学《841细胞生物学》考研真题
2021年中国科学技术大学《841细胞生物学》考研真题
2022年中国科学技术大学《841细胞生物学》考研真题
2023年中国科学技术大学《841细胞生物学》考研真题(部分)

部分内容
1998年中国科学技术大学《细胞生物学》考研真题

获取方式:扫码关注下面公众号,关注后
  
 
回复关键词【中国科学技术大学841】或【中国科学技术大学细胞生物学】

