考研真题
1. 中国科学技术大学地球和空间科学学院《831普通物理》历年考研真题汇总
2. 全国名校普通物理考研真题汇总
考研指导书
1. 程守洙《普通物理学》(第7版)(上册)笔记和课后习题(含考研真题)

中国科学技术大学地球和空间科学学院《831普通物理》历年考研真题汇总
书籍目录
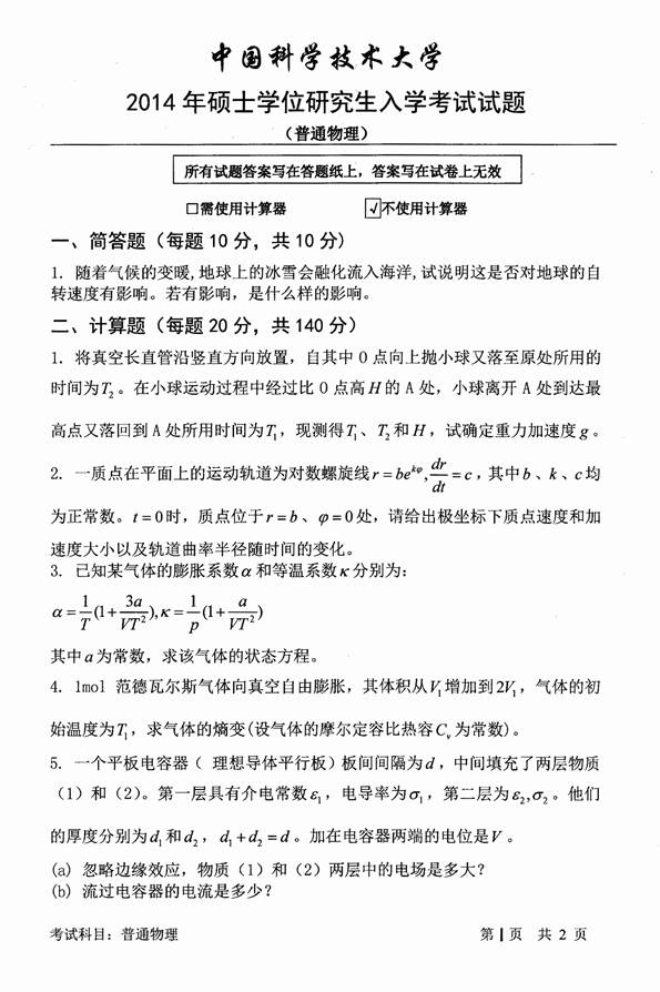
2014年中国科学技术大学地球和空间科学学院831普通物理考研真题
2014年中国科学技术大学地球和空间科学学院831普通物理考研真题(单考)
2013年中国科学技术大学地球和空间科学学院831普通物理考研真题
2012年中国科学技术大学地球和空间科学学院831普通物理考研真题

部分内容
2014年中国科学技术大学地球和空间科学学院831普通物理考研真题


更多内容,请点击获取:
http://shuyue.100xuexi.com/Ebook/974870.html
声明:本站所有文章,如无特殊说明或标注,均为本站原创发布。任何个人或组织,在未征得本站同意时,禁止复制、盗用、采集、发布本站内容到任何网站、书籍等各类媒体平台。如若本站内容侵犯了原著者的合法权益,可联系我们进行处理。
