考研真题


1. 中国科学技术大学地球和空间科学学院《831普通物理》历年考研真题汇总

2. 全国名校普通物理考研真题汇总

考研指导书


1. 程守洙《普通物理学》(第7版)(上册)笔记和课后习题(含考研真题)

文章封面图片的替代文本

中国科学技术大学地球和空间科学学院《831普通物理》历年考研真题汇总

书籍目录


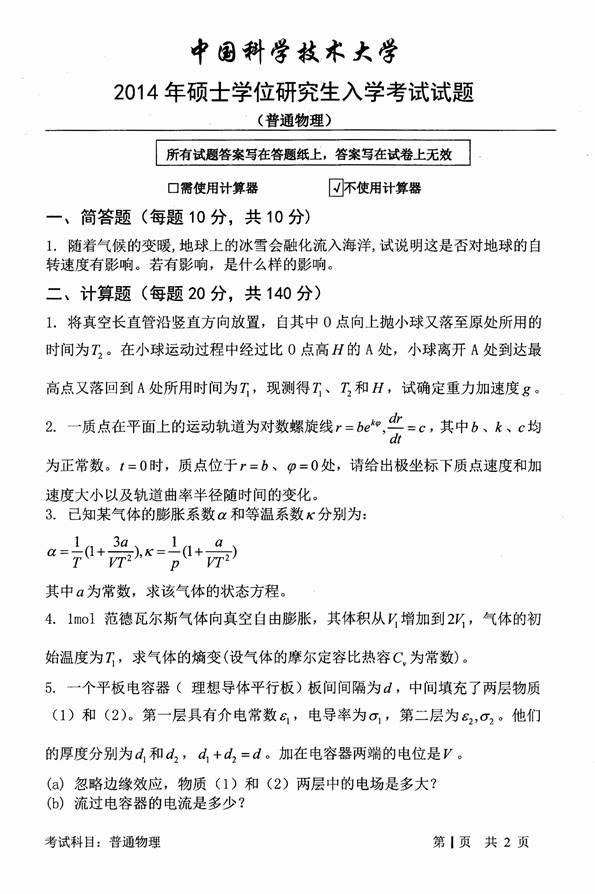
2014年中国科学技术大学地球和空间科学学院831普通物理考研真题

2014年中国科学技术大学地球和空间科学学院831普通物理考研真题(单考)

2013年中国科学技术大学地球和空间科学学院831普通物理考研真题

2012年中国科学技术大学地球和空间科学学院831普通物理考研真题

部分内容


2014年中国科学技术大学地球和空间科学学院831普通物理考研真题


获取方式:扫码关注下面公众号,关注后

搜一搜

回复关键词【中国科学技术大学831】或【中国科学技术大学普通物理】


声明:本站所有文章,如无特殊说明或标注,均为本站原创发布。任何个人或组织,在未征得本站同意时,禁止复制、盗用、采集、发布本站内容到任何网站、书籍等各类媒体平台。如若本站内容侵犯了原著者的合法权益,可联系我们进行处理。