考研真题
1. 中国科学技术大学《621物理化学》历年考研真题汇总(含部分答案)
2. 全国名校物理化学考研真题汇总(含部分答案)
考研指导书
1. 傅献彩《物理化学》(第5版)笔记和课后习题(含考研真题)
2. 傅献彩《物理化学》(第5版)(上册)配套题库【考研真题精选+章节题库】
3. 傅献彩《物理化学》(第5版)(下册)配套题库【考研真题精选+章节题库】

中国科学技术大学《621物理化学》历年考研真题汇总(含部分答案)
书籍目录
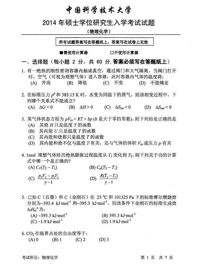
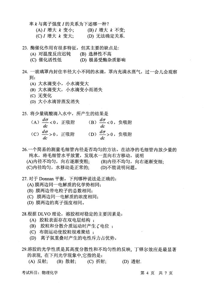
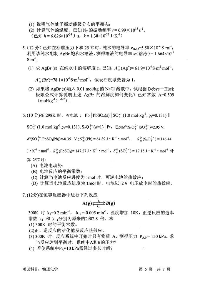
2014年中国科学技术大学物理化学考研真题
2013年中国科学技术大学物理化学考研真题
2012年中国科学技术大学物理化学考研真题
2011年中国科学技术大学物理化学考研真题
2010年中国科学技术大学物理化学考研真题
2008年中国科学技术大学物理化学考研真题及详解
2007年中国科学技术大学物理化学考研真题及详解
2006年中国科学技术大学物理化学考研真题及详解
2005年中国科学技术大学物理化学考研真题及详解
2004年中国科学技术大学物理化学考研真题及详解
2003年中国科学技术大学物理化学考研真题及详解
2002年中国科学技术大学物理化学考研真题及详解
2001年中国科学技术大学物理化学考研真题
2000年中国科学技术大学物理化学考研真题

部分内容
2014年中国科学技术大学物理化学考研真题







获取方式:扫码关注下面公众号,关注后
回复关键词【中国科学技术大学621】或【中国科学技术大学物理化学】
声明:本站所有文章,如无特殊说明或标注,均为本站原创发布。任何个人或组织,在未征得本站同意时,禁止复制、盗用、采集、发布本站内容到任何网站、书籍等各类媒体平台。如若本站内容侵犯了原著者的合法权益,可联系我们进行处理。
