考研真题
1. 中国矿业大学(徐州)管理学院《832管理学》历年考研真题汇总
2. 全国名校管理学考研真题汇总
考研指导书
1. 马工程《管理学》笔记和课后习题(含考研真题)
2. 马工程《管理学》考试题库【考研真题精选+章节题库】

中国矿业大学(徐州)管理学院《832管理学》历年考研真题汇总
书籍目录
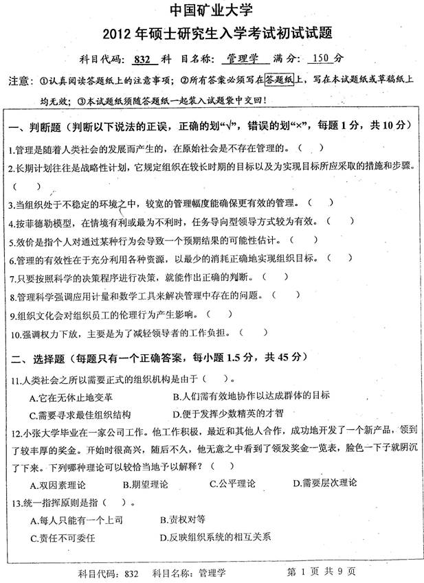
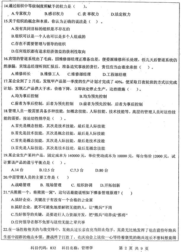
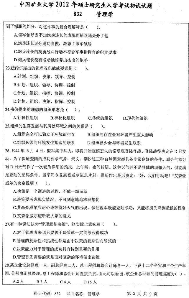
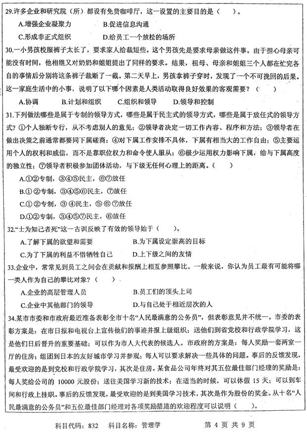
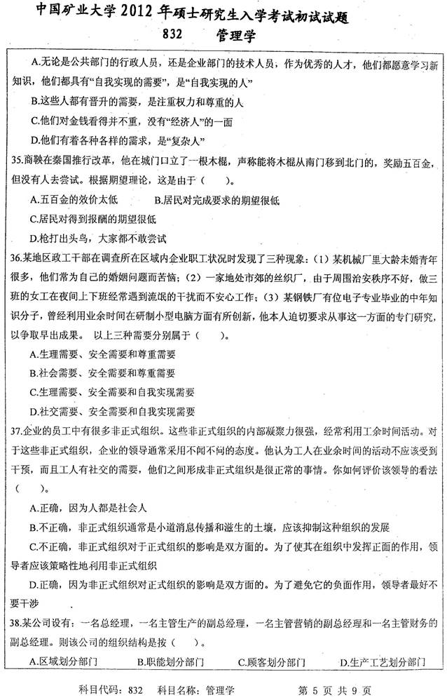
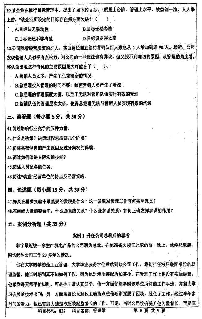
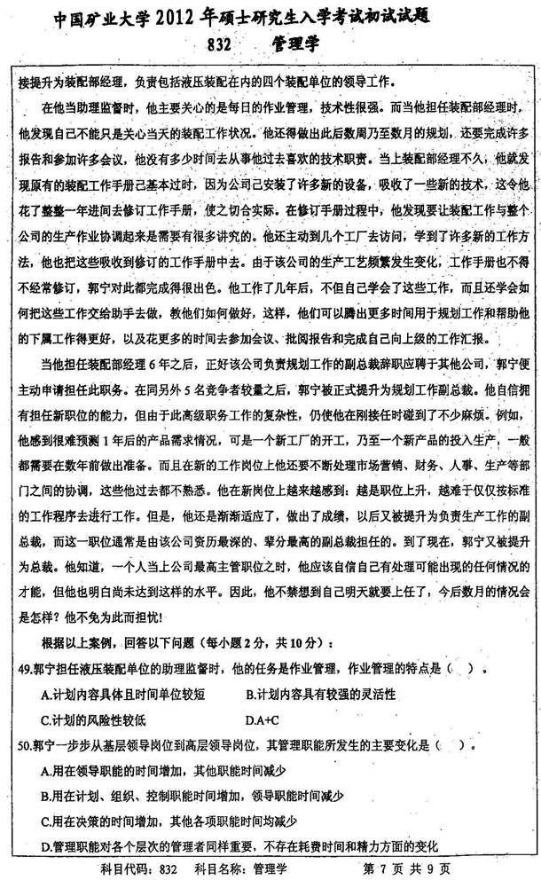
2012年中国矿业大学(徐州)管理学(代码832)考研真题
2011年中国矿业大学(徐州)管理学(代码832)考研真题
2010年中国矿业大学(徐州)管理学(代码832)考研真题
2007年中国矿业大学(徐州)管理学(代码432)考研真题
2006年中国矿业大学(徐州)管理学(代码432)考研真题
2005年中国矿业大学(徐州)管理学(代码432)考研真题
2004年中国矿业大学(徐州)管理学(代码432)考研真题
2003年中国矿业大学(徐州)管理学(代码432)考研真题
2002年中国矿业大学(徐州)管理学(代码523)考研真题
2001年中国矿业大学(徐州)管理学(代码523)考研真题
2000年中国矿业大学(徐州)管理学(代码523)考研真题
1999年中国矿业大学(徐州)管理学(代码523)考研真题
1998年中国矿业大学(徐州)管理学(代码523)考研真题

部分内容
2012年中国矿业大学(徐州)管理学(代码832)考研真题









更多内容,请点击获取:
http://shuyue.100xuexi.com/Ebook/972284.html
声明:本站所有文章,如无特殊说明或标注,均为本站原创发布。任何个人或组织,在未征得本站同意时,禁止复制、盗用、采集、发布本站内容到任何网站、书籍等各类媒体平台。如若本站内容侵犯了原著者的合法权益,可联系我们进行处理。
