考研真题
1. [电子书]中国海洋大学国际事务与公共管理学院《968公共政策分析》历年考研真题汇总
2. [电子书]全国名校公共政策学考研真题汇总(含部分答案)
考研指导书
1. [题库]陈庆云《公共政策分析》(第2版)配套题库【考研真题精选+章节题库】

中国海洋大学国际事务与公共管理学院《968公共政策分析》历年考研真题汇总
书籍目录
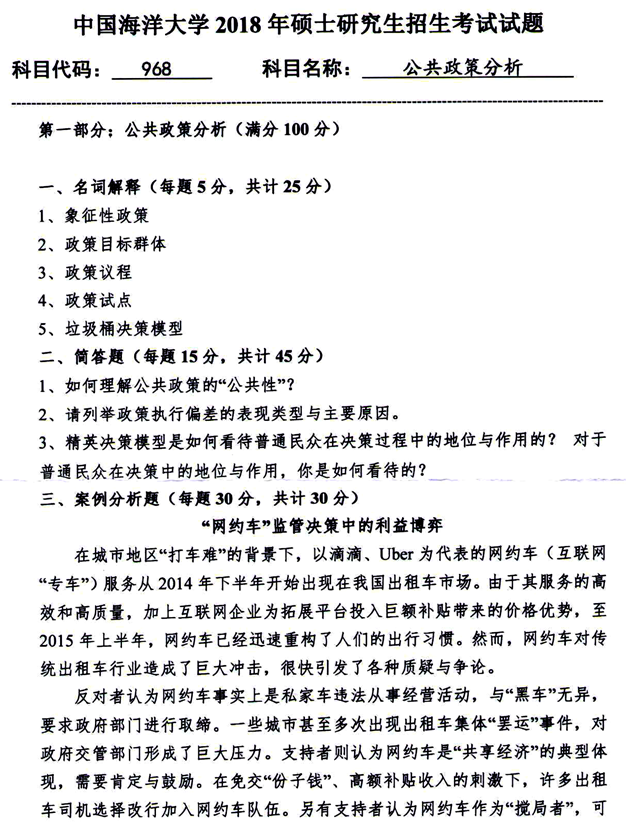
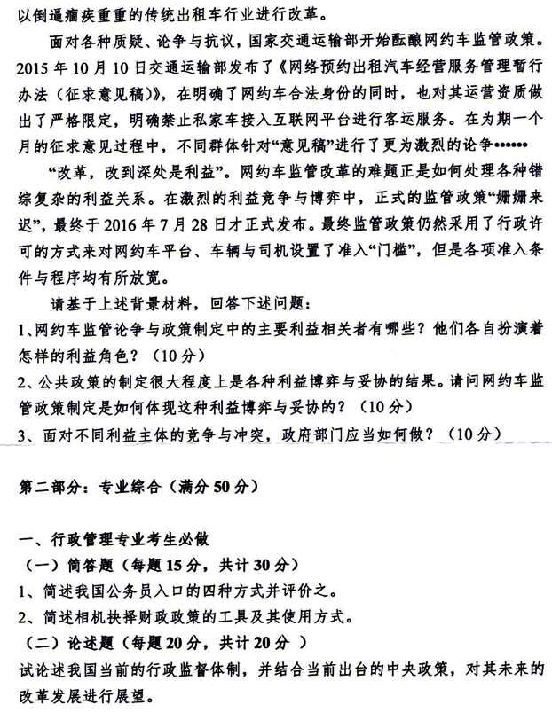
2018年中国海洋大学《968公共政策分析》考研真题
2019年中国海洋大学《968公共政策分析》考研真题
2020年中国海洋大学《968公共政策分析》考研真题

部分内容
2018年中国海洋大学《968公共政策分析》考研真题



更多内容,请点击获取:
http://shuyue.100xuexi.com/Ebook/978759.html
声明:本站所有文章,如无特殊说明或标注,均为本站原创发布。任何个人或组织,在未征得本站同意时,禁止复制、盗用、采集、发布本站内容到任何网站、书籍等各类媒体平台。如若本站内容侵犯了原著者的合法权益,可联系我们进行处理。
