考研真题
1. 中国海洋大学文学与新闻传播学院《964语言学综合》历年考研真题汇总
2. 全国名校语言学概论考研真题
考研指导书
1. 叶蜚声、徐通锵《语言学纲要》(修订版)笔记和考研真题
2. 叶蜚声、徐通锵《语言学纲要》(修订版)配套题库【考研真题精选+章节题库】
3. 黄伯荣、廖序东《现代汉语》(增订6版)笔记和课后习题(含考研真题)
4. 黄伯荣、廖序东《现代汉语》(增订6版)配套题库【考研真题精选+章节题库】
5. 王力《古代汉语》(校订重排本)笔记和典型题(含考研真题)
6. 王力《古代汉语》(校订重排本)配套题库【考研真题精选+章节题库】

中国海洋大学文学与新闻传播学院《964语言学综合》历年考研真题汇总
书籍目录
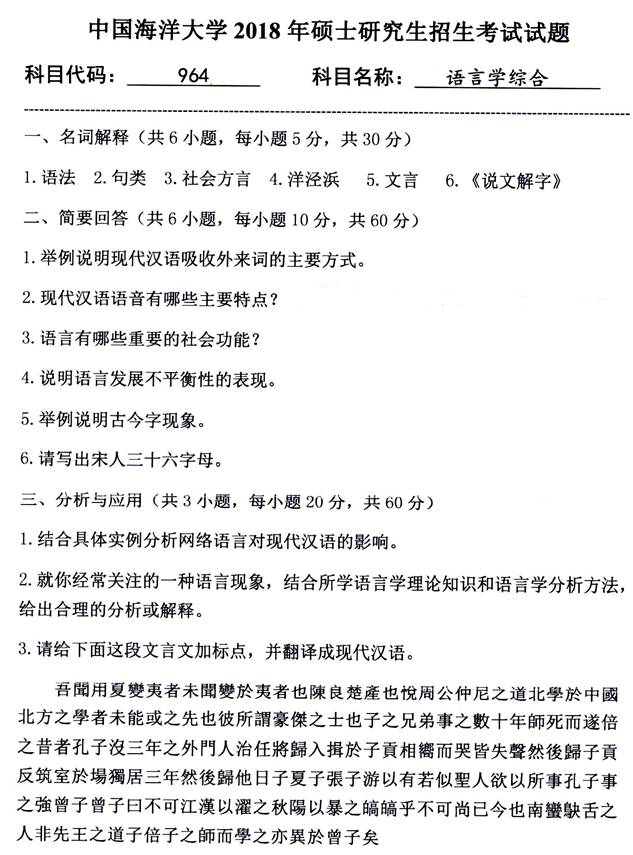
2018年中国海洋大学《964语言学综合》考研真题
2019年中国海洋大学《964语言学综合》考研真题
2020年中国海洋大学《964语言学综合》考研真题
2021年中国海洋大学《964语言学综合》考研真题
2023年中国海洋大学《964语言学综合》考研真题

部分内容
2018年中国海洋大学《964语言学综合》考研真题

获取方式:扫码关注下面公众号,关注后
回复关键词【中国海洋大学964】或【中国海洋大学语言学综合】
声明:本站所有文章,如无特殊说明或标注,均为本站原创发布。任何个人或组织,在未征得本站同意时,禁止复制、盗用、采集、发布本站内容到任何网站、书籍等各类媒体平台。如若本站内容侵犯了原著者的合法权益,可联系我们进行处理。
