考研真题
1. 中国海洋大学信息科学与工程学院《930程序设计基础》[专业硕士]历年考研真题汇总
2. 全国名校C语言程序设计考研真题汇总
考研指导书
1. 谭浩强《C程序设计》(第5版)典型习题
2. 谭浩强《C程序设计》(第5版)配套题库【考研真题精选+章节题库】

中国海洋大学信息科学与工程学院《930程序设计基础》[专业硕士]历年考研真题汇总
书籍目录
2019年中国海洋大学《930程序设计基础》考研真题
2020年中国海洋大学《930程序设计基础》考研真题

部分内容
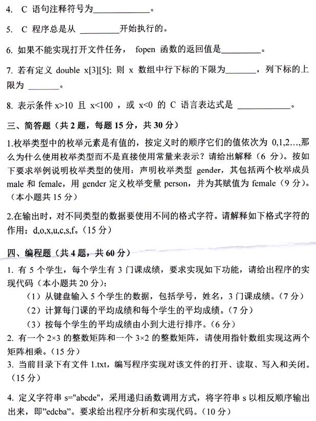
2019年中国海洋大学《930程序设计基础》考研真题




更多内容,请点击获取:
http://shuyue.100xuexi.com/Ebook/978693.html
声明:本站所有文章,如无特殊说明或标注,均为本站原创发布。任何个人或组织,在未征得本站同意时,禁止复制、盗用、采集、发布本站内容到任何网站、书籍等各类媒体平台。如若本站内容侵犯了原著者的合法权益,可联系我们进行处理。
