考研真题
1. 中国海洋大学材料科学与工程学院《925材料科学基础》历年考研真题汇总
2. 全国名校材料科学基础考研真题汇总(含部分答案)
考研指导书
1. 胡赓祥《材料科学基础》(第3版)笔记和考研真题
2. 胡赓祥《材料科学基础》(第3版)配套题库【考研真题精选+章节题库】

中国海洋大学材料科学与工程学院《925材料科学基础》历年考研真题汇总
书籍目录
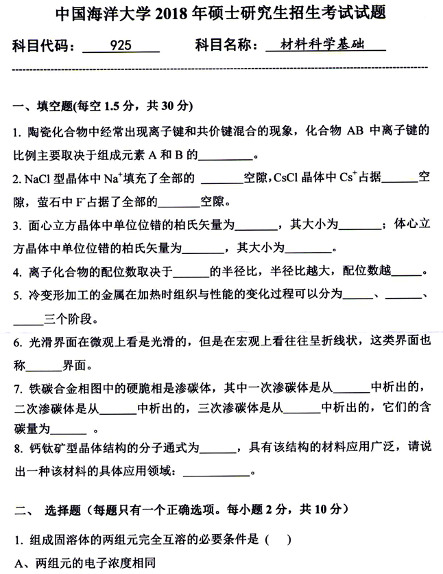
2018年中国海洋大学《925材料科学基础》考研真题
2019年中国海洋大学《925材料科学基础》考研真题
2020年中国海洋大学《925材料科学基础》考研真题

部分内容
2018年中国海洋大学《925材料科学基础》考研真题





获取方式:扫码关注下面公众号,关注后
回复关键词【中国海洋大学925】或【中国海洋大学材料科学基础】
声明:本站所有文章,如无特殊说明或标注,均为本站原创发布。任何个人或组织,在未征得本站同意时,禁止复制、盗用、采集、发布本站内容到任何网站、书籍等各类媒体平台。如若本站内容侵犯了原著者的合法权益,可联系我们进行处理。
