考研真题
1. 中国海洋大学工程学院《915机械设计(含机械原理)》历年考研真题汇总
2. 全国名校机械设计考研真题汇总
考研指导书
1. 濮良贵《机械设计》(第10版)笔记和课后习题(含考研真题)
2. 濮良贵《机械设计》(第10版)配套题库【考研真题精选+章节题库】
3. 孙桓《机械原理》(第9版)笔记和课后习题(含考研真题)
4. 孙桓《机械原理》(第9版)配套题库【考研真题精选+章节题库】(上册)
5. 孙桓《机械原理》(第9版)配套题库【考研真题精选+章节题库】(下册)

中国海洋大学工程学院《915机械设计(含机械原理)》历年考研真题汇总
书籍目录
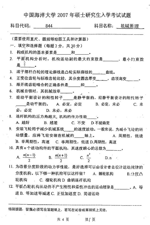
2007年中国海洋大学《844机械原理》考研真题
2008年中国海洋大学《838机械原理》考研真题
2009年中国海洋大学《838机械原理》考研真题
2010年中国海洋大学《838机械原理》考研真题
2011年中国海洋大学《838机械原理》考研真题
2012年中国海洋大学《915机械设计》考研真题(部分)
2018年中国海洋大学《915机械设计(含机械原理)》考研真题
2019年中国海洋大学《915机械设计(含机械原理)》考研真题
2020年中国海洋大学《915机械设计(含机械原理)》考研真题

部分内容
2007年中国海洋大学《844机械原理》考研真题




获取方式:扫码关注下面公众号,关注后
回复关键词【中国海洋大学915】或【中国海洋大学机械设计(含机械原理)】
声明:本站所有文章,如无特殊说明或标注,均为本站原创发布。任何个人或组织,在未征得本站同意时,禁止复制、盗用、采集、发布本站内容到任何网站、书籍等各类媒体平台。如若本站内容侵犯了原著者的合法权益,可联系我们进行处理。
