考研真题
1. 中国海洋大学法学院《631法学基础理论》历年考研真题汇总
2. 全国名校法理学考研真题汇总
考研指导书
1. 张文显《法理学》(第5版)笔记和课后习题(含考研真题)
2. 张文显《法理学》(第5版)配套题库【考研真题精选+章节题库】
3. 马工程《宪法学》(第2版)考研真题和典型题
4. 马工程《国际公法学》(第2版)配套题库【考研真题精选+章节题库】

中国海洋大学法学院《631法学基础理论》历年考研真题汇总
书籍目录
2018年中国海洋大学《631法学基础理论》考研真题
2019年中国海洋大学《631法学基础理论》考研真题
2020年中国海洋大学《631法学基础理论》考研真题

部分内容
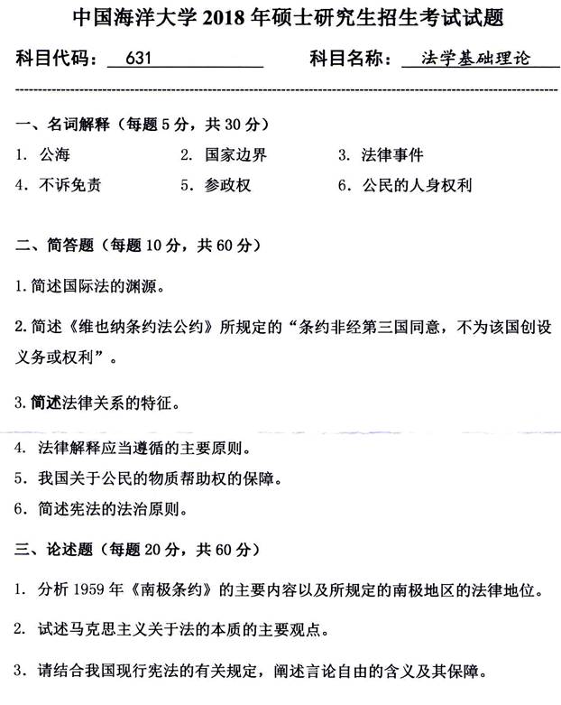
2018年中国海洋大学《631法学基础理论》考研真题

更多内容,请点击获取:
http://shuyue.100xuexi.com/Ebook/978745.html
声明:本站所有文章,如无特殊说明或标注,均为本站原创发布。任何个人或组织,在未征得本站同意时,禁止复制、盗用、采集、发布本站内容到任何网站、书籍等各类媒体平台。如若本站内容侵犯了原著者的合法权益,可联系我们进行处理。
