考研真题
1. 中国海洋大学文学与新闻传播学院《334新闻与传播专业综合能力》历年考研真题汇总
2. 全国名校新闻与传播硕士《334新闻与传播专业综合能力》考研真题汇总(含部分答案)
3. 新闻与传播硕士《334新闻与传播专业综合能力》名校考研真题(2016年前)详解(含复旦、武大等)
4. 新闻与传播硕士《334新闻与传播专业综合能力》名校考研真题(2016年前)详解(含暨大、川大等)
5. 新闻与传播硕士《334新闻与传播专业综合能力》名校考研真题(2016年前)详解(含人大、北大等)
考研指导书
1. 2026年新闻与传播硕士《334新闻与传播专业综合能力》专用教材
2. 2026年新闻与传播硕士《334新闻与传播专业综合能力》考研题库【考研真题精选+章节题库】

中国海洋大学文学与新闻传播学院《334新闻与传播专业综合能力》历年考研真题汇总
书籍目录
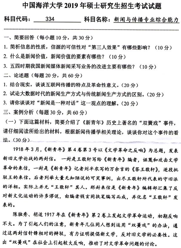
2019年中国海洋大学《334新闻与传播专业综合能力》考研真题
2020年中国海洋大学《334新闻与传播专业综合能力》考研真题
2021年中国海洋大学《334新闻与传播专业综合能力》考研真题
2022年中国海洋大学《334新闻与传播专业综合能力》考研真题(回忆版,不完整)
2023年中国海洋大学《334新闻与传播专业综合能力》考研真题(回忆版,不完整)
2024年中国海洋大学《334新闻与传播专业综合能力》考研真题(回忆版,不完整)

部分内容
2019年中国海洋大学《334新闻与传播专业综合能力》考研真题



获取方式:扫码关注下面公众号,关注后
回复关键词【中国海洋大学334】或【中国海洋大学新闻与传播专业综合能力】
声明:本站所有文章,如无特殊说明或标注,均为本站原创发布。任何个人或组织,在未征得本站同意时,禁止复制、盗用、采集、发布本站内容到任何网站、书籍等各类媒体平台。如若本站内容侵犯了原著者的合法权益,可联系我们进行处理。
