考研真题
1. 中国政法大学《810刑事法律综合二》历年考研真题汇总(含部分答案)
2. 全国名校刑法学考研真题汇总
3. 全国名校刑事诉讼法考研真题汇总
考研指导书
1. 陈光中《刑事诉讼法》(第7版)配套题库【考研真题精选+章节题库】
2. 2026年刑法学考研题库【考研真题精选+章节题库+模拟试题】

中国政法大学《810刑事法律综合二》历年考研真题汇总(含部分答案)
书籍目录
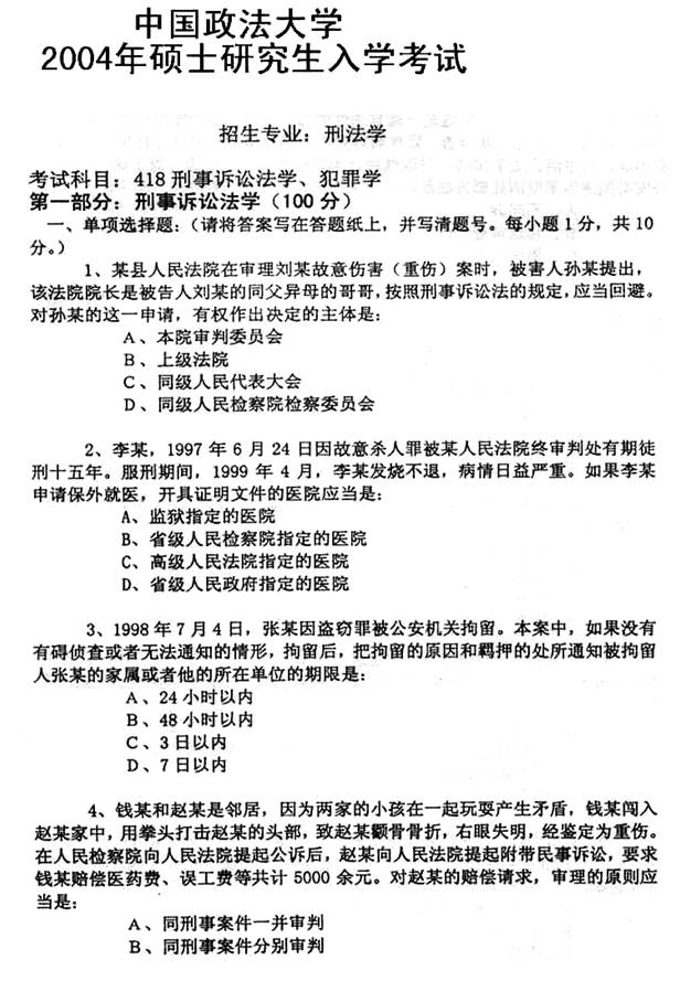
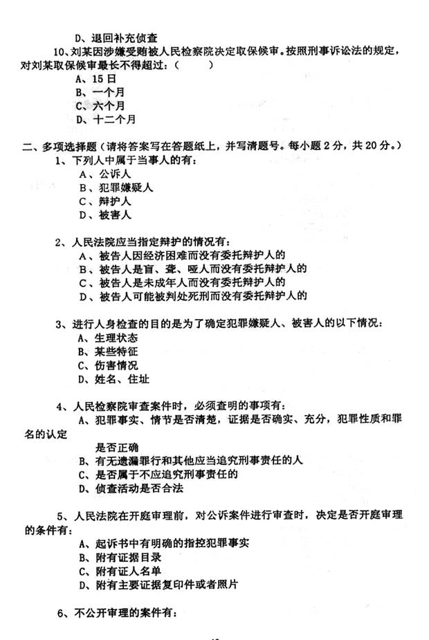
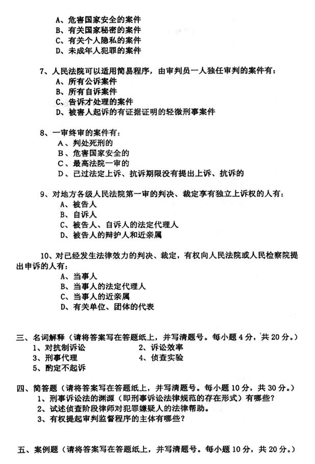
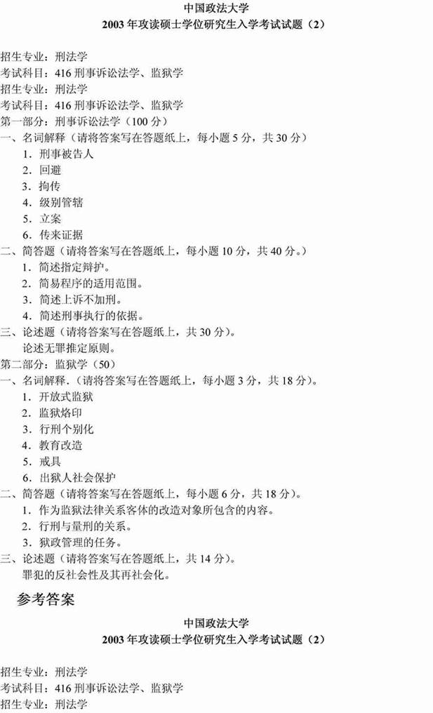
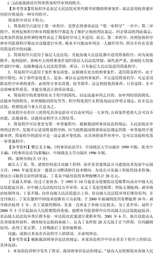
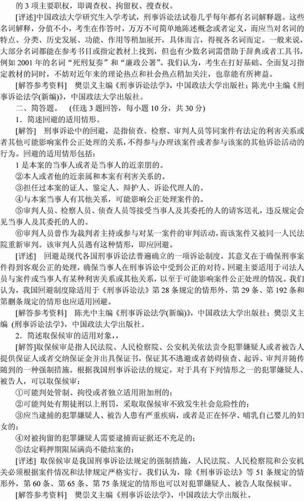
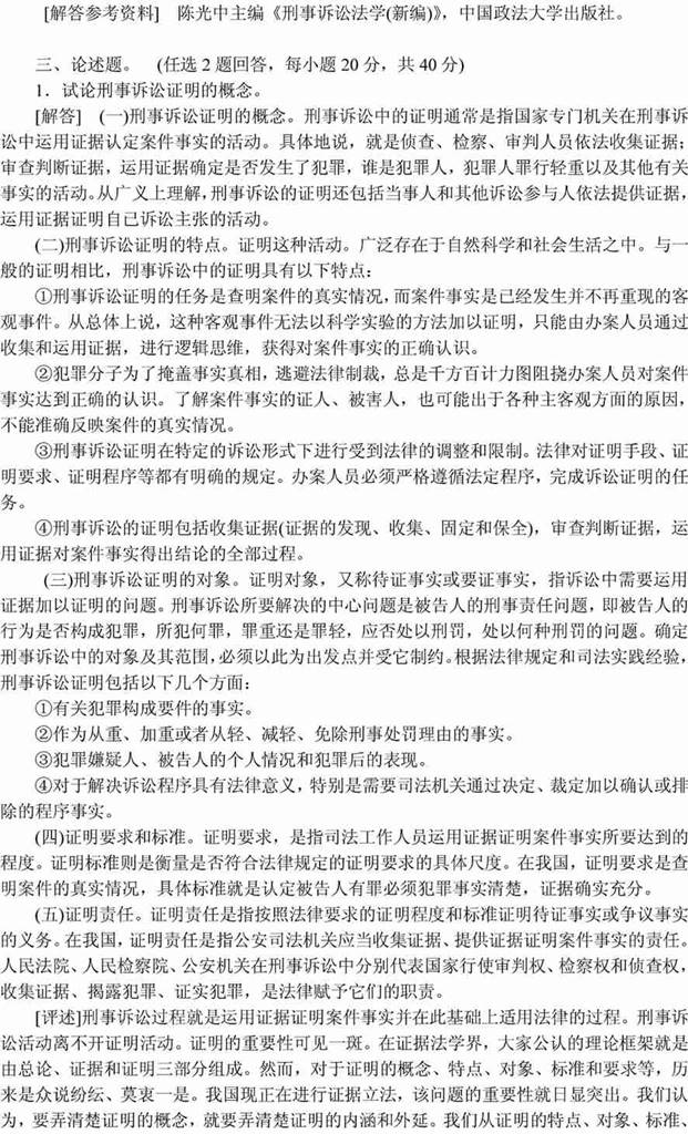
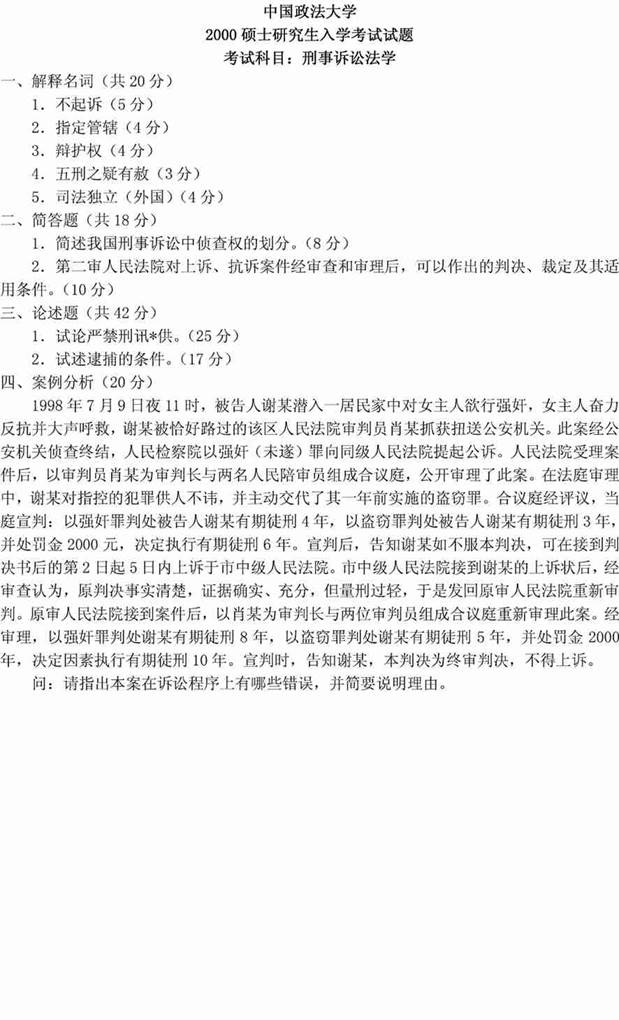
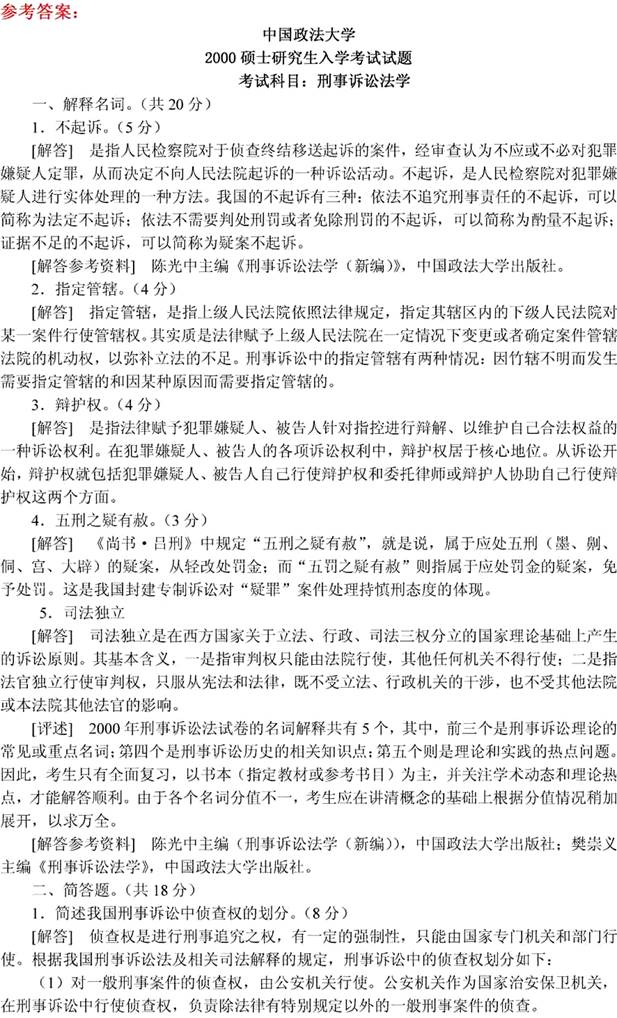
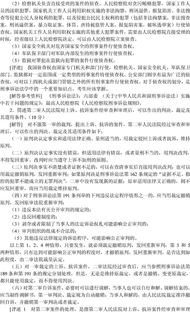
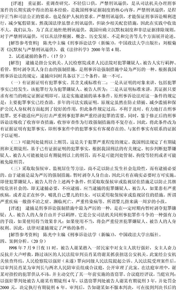
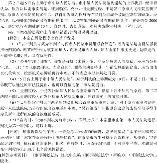
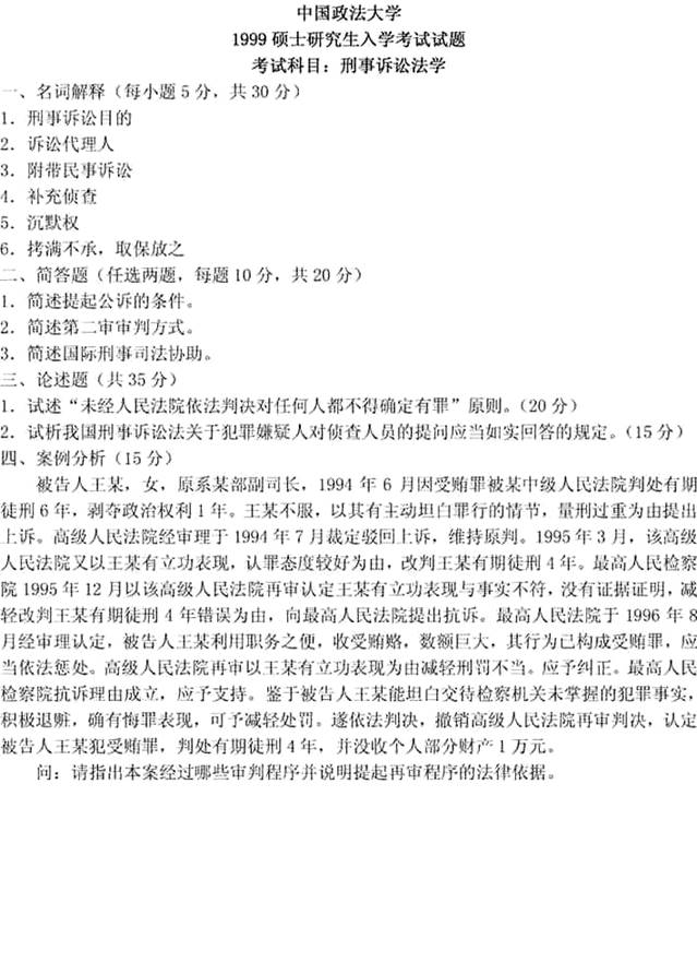
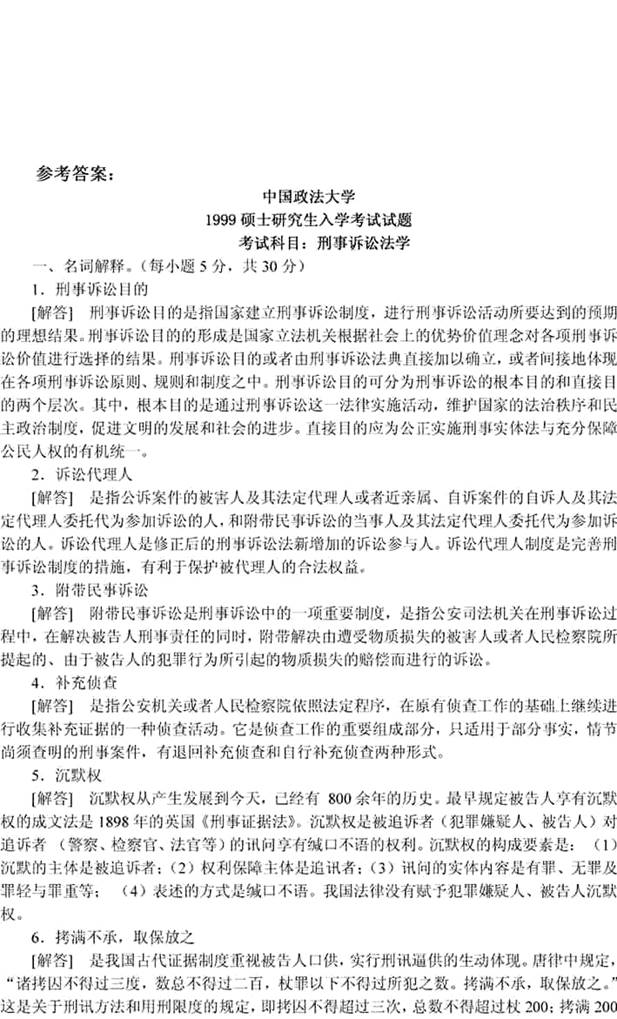
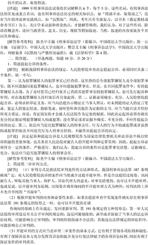
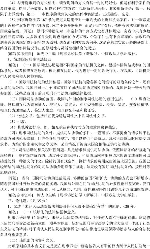
1999-2004年中国政法大学《刑事诉讼法学》考研真题
1999-2002年中国政法大学《刑法学》考研真题
2005年中国政法大学《401刑法学、刑事诉讼法学、国际公法》考研真题(含答案)
2006年中国政法大学《401刑法学、刑事诉讼法学、国际公法》考研真题(含答案)
2016年中国政法大学《810刑事法律综合二》考研真题(回忆版)
2016年中国政法大学《810刑事法律综合二》考研真题及答案(回忆版)
2017年中国政法大学《810刑事法律综合二》考研真题(回忆版)
2017年中国政法大学《810刑事法律综合二》考研真题及答案(回忆版)
2018年中国政法大学《810刑事法律综合二》考研真题(回忆版)
2018年中国政法大学《810刑事法律综合二》考研真题及答案(回忆版)
2020年中国政法大学《810刑事法律综合二》考研真题(回忆版)
2021年中国政法大学《810刑事法律综合二》考研真题(回忆版)
2022年中国政法大学《810刑事法律综合二》考研真题(回忆版)
2023年中国政法大学《810刑事法律综合二》考研真题(回忆版)

部分内容
1999-2004年中国政法大学《刑事诉讼法学》考研真题









































更多内容,请点击获取:
http://shuyue.100xuexi.com/Ebook/973470.html
