考研真题
1. 中国地质大学(武汉)《857水污染控制工程》历年考研真题汇总
2. 全国名校水污染控制工程考研真题汇总
考研指导书
1. 高廷耀《水污染控制工程》(第4版)(上册)笔记和典型题(含考研真题)
2. 高廷耀《水污染控制工程》(第4版)(下册)课后习题和考研真题
3. 高廷耀《水污染控制工程》(第4版)(上册)配套题库【考研真题精选+章节题库】
4. 高廷耀《水污染控制工程》(第4版)(下册)配套题库【考研真题精选+章节题库】

中国地质大学(武汉)《857水污染控制工程》历年考研真题汇总
书籍目录
2013年中国地质大学(武汉)857水污染控制工程考研真题
2012年中国地质大学(武汉)857水污染控制工程考研真题
2011年中国地质大学(武汉)857水污染控制工程考研真题
2010年中国地质大学(武汉)857水污染控制工程考研真题
2009年中国地质大学(武汉)857水污染控制工程考研真题
2006年中国地质大学(武汉)457水污染控制工程考研真题
2005年中国地质大学(武汉)457水污染控制工程考研真题

部分内容
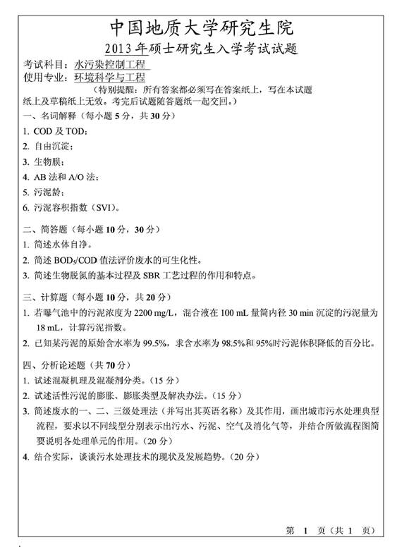
2013年中国地质大学(武汉)857水污染控制工程考研真题

更多内容,请点击获取:
http://shuyue.100xuexi.com/Ebook/1008629.html
声明:本站所有文章,如无特殊说明或标注,均为本站原创发布。任何个人或组织,在未征得本站同意时,禁止复制、盗用、采集、发布本站内容到任何网站、书籍等各类媒体平台。如若本站内容侵犯了原著者的合法权益,可联系我们进行处理。
