考研真题
1. 中国人民大学马克思主义学院《844当代中国马克思主义理论与实践》历年考研真题汇总
2. 全国名校毛泽东思想和中国特色社会主义理论体系概论考研真题汇总(含部分答案)
考研指导书
1. 陈万柏《思想政治教育学原理》(第3版)笔记和课后习题(含考研真题)
2. 陈万柏《思想政治教育学原理》(第3版)配套题库【考研真题精选+章节题库】
3. 2026年毛泽东思想和中国特色社会主义理论体系概论考研题库【考研真题精选+章节题库】

中国人民大学马克思主义学院《844当代中国马克思主义理论与实践》历年考研真题汇总
书籍目录
2006年中国人民大学480当代中国马克思主义理论与实践考研真题
2007年中国人民大学405当代中国马克思主义理论与实践考研真题
2008年中国人民大学812当代中国马克思主义理论与实践考研真题(回忆版)
2009年中国人民大学812当代中国马克思主义理论与实践考研真题(回忆版)
2010年中国人民大学805当代中国马克思主义理论与实践考研真题(回忆版)
2011年中国人民大学812当代中国马克思主义理论与实践考研真题(回忆版)
2012年中国人民大学844当代中国马克思主义理论与实践考研真题(回忆版)
2013年中国人民大学844当代中国马克思主义理论与实践考研真题(回忆版)
2014年中国人民大学844当代中国马克思主义理论与实践考研真题(回忆版)
2015年中国人民大学844当代中国马克思主义理论与实践考研真题(回忆版)
2016年中国人民大学844当代中国马克思主义理论与实践考研真题(回忆版)
2019年中国人民大学844当代中国马克思主义理论与实践考研真题(回忆版)

部分内容
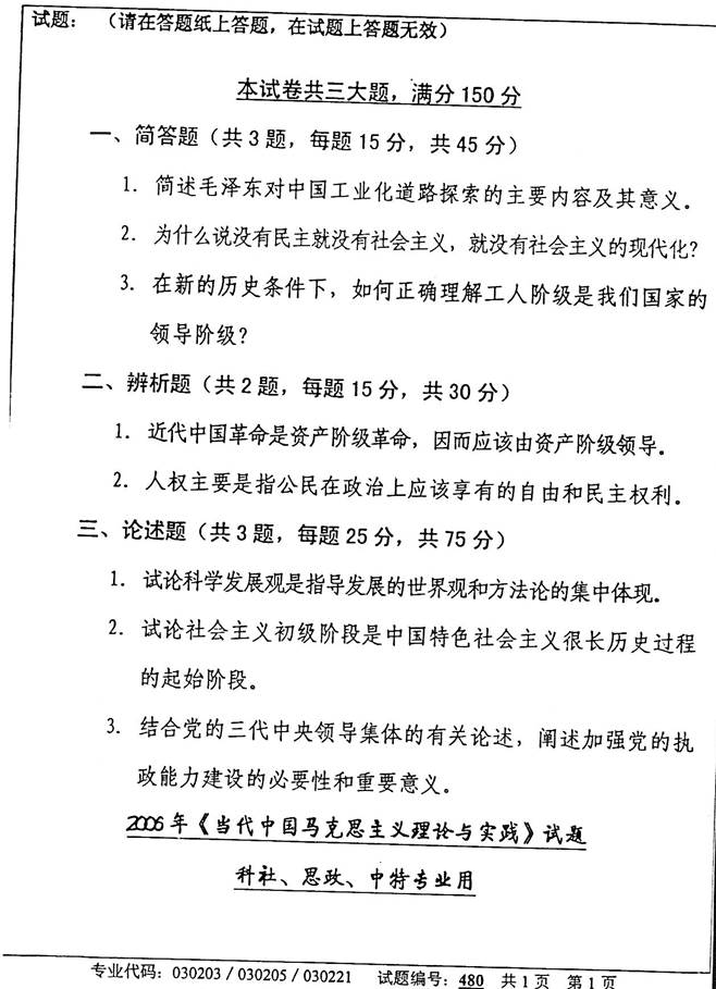
2006年中国人民大学480当代中国马克思主义理论与实践考研真题

附文字版:
本试卷共三大题,满分150分
一、简答题(共3题,每题15分,共45分)
1简述毛泽东对中国工业化道路探索的主要内容及其意义。
2为什么说没有民主就没有社会主义,就没有社会主义的现代化?
3在新的历史条件下,如何正确理解工人阶级是我们国家的领导阶级?
二、辨析题(共2题,每题15分,共30分)
1近代中国革命是资产阶级革命,因而应该由资产阶级领导。
2人权主要是指公民在政治上应该享有的自由和民主权利。
三、论述题(共3题,每题25分,共75分)
1试论科学发展观是指导发展的世界观和方法论的集中体现。
2试论社会主义初级阶段是中国特色社会主义很长历史过程的起始阶段。
3结合党的三代中央领导集体的有关论述,阐述加强党的执政能力建设的必要性和重要意义。
获取方式:扫码关注下面公众号,关注后
回复关键词【中国人民大学844】或【中国人民大学当代中国马克思主义理论与实践】
