考研真题
1. 中国人民大学新闻学院《824新闻传播史论》历年考研真题汇总(含部分答案和视频讲解)
2. 全国名校传播学理论考研真题汇总
3. 全国名校新闻理论考研真题汇总
考研指导书
1. 郭庆光《传播学教程》(第2版)笔记和课后习题(含考研真题)
2. 郭庆光《传播学教程》(第2版)配套题库【考研真题(部分视频讲解)+章节题库】
3. 陈力丹《新闻理论十讲》(修订版)笔记和考研真题
4. 陈力丹《新闻理论十讲》(修订版)配套题库【考研真题精选+章节题库】
5. 刘海龙《大众传播理论:范式与流派》笔记和课后习题
6. 刘海龙《大众传播理论:范式与流派》配套题库【考研真题精选+章节题库】
7. 喻国明《传媒经济学教程》配套题库(含考研真题)
8. 陈力丹《传播学纲要》(第2版)配套题库(含考研真题)
9. 方汉奇《中国新闻传播史》(第3版)笔记和课后习题(含考研真题)
10. 方汉奇《中国新闻传播史》(第3版)配套题库【考研真题精选+章节题库】
11. 陈力丹《外国新闻传播史纲要》(第3版)配套题库【考研真题精选+章节题库】
12. 陈力丹《世界新闻传播史》(第3版)配套题库(含考研真题)

中国人民大学新闻学院《824新闻传播史论》历年考研真题汇总(含部分答案和视频讲解)
书籍目录
1993~2002年中国人民大学《新闻理论》考研真题汇总
1993~2002年中国人民大学《新闻史》考研真题汇总
1999~2002年中国人民大学《传播理论》考研真题汇总
1999~2002年中国人民大学《传播史》考研真题汇总
2003年中国人民大学《新闻史与新闻理论》考研真题及详解
2003年中国人民大学《传播史与传播理论》考研真题及详解
2004年中国人民大学《新闻史与新闻理论》考研真题及详解
2004年中国人民大学《传播史与传播理论》考研真题及详解
2005年中国人民大学《新闻传播史论(新闻学专业)》考研真题及详解
2005年中国人民大学《新闻传播史论(传播学专业)》考研真题及详解
2005年中国人民大学《新闻传播史论(传媒经济学专业)》考研真题及详解
2006年中国人民大学《新闻传播史论(新闻学专业)》考研真题及详解
2006年中国人民大学《新闻传播史论(传播学专业)》考研真题(含部分答案)
2006年中国人民大学《新闻传播史论(传媒经济学专业)》考研真题(含部分答案)
2006年中国人民大学《新闻传播史论(摄影专业)》考研真题(含部分答案)
2007年中国人民大学《新闻传播史论(新闻学专业)》考研真题及详解
2007年中国人民大学《新闻传播史论(传播学专业)》考研真题(回忆版,不完整)
2007年中国人民大学《新闻传播史论(传媒经济学专业)》考研真题(回忆版,不完整)
2008年中国人民大学《新闻传播史论》考研真题及详解
2009年中国人民大学《621新闻传播史论》考研真题及详解
2010年中国人民大学《611新闻传播史论》考研真题及详解[视频讲解]
2011年中国人民大学《612新闻传播史论》考研真题及详解[视频讲解]
2012年中国人民大学《610新闻传播史论》考研真题及详解[视频讲解]
2013年中国人民大学《824新闻传播史论》考研真题及详解[视频讲解]
2014年中国人民大学《824新闻传播史论》考研真题及详解[视频讲解]
2015年中国人民大学《824新闻传播史论》考研真题及详解[视频讲解]
2016年中国人民大学《824新闻传播史论》考研真题及详解
2017年中国人民大学《824新闻传播史论》考研真题及详解
2018年中国人民大学《824新闻传播史论》考研真题及详解
2019年中国人民大学《824新闻传播史论》考研真题(回忆版)
2020年中国人民大学《824新闻传播史论》考研真题(回忆版)
2021年中国人民大学《824新闻传播史论》考研真题(回忆版)
2022年中国人民大学《824新闻传播史论》考研真题(回忆版)
2023年中国人民大学《824新闻传播史论》考研真题(回忆版)
附:中国人民大学新闻传播史论历年考研真题综合分析(导学班)[视频讲解]

部分内容
1993~2002年中国人民大学《新闻理论》考研真题汇总
1993年中国人民大学《新闻理论》考研真题
1联系实际简述“新闻手段”的内涵和核心。(25分)
2分析新闻事业的教育功能以及它与其他功能的关系。(25分)
3在新闻工作实践中如何正确地把握正面宣传与舆论监督的辩证关系。(25分)
4我国实行市场调节机制以后,你认为新闻工作需要相应作哪些变动和改革?(25分)
1994年中国人民大学《新闻理论》考研真题
1简述毛泽东新闻思想的主要内容。(30分)
2论新闻的客观性和倾向性。(20分)
3试析新闻选择的主要因素。(25分)
4评“有偿新闻”。(25分)
1995年中国人民大学《新闻理论》考研真题
一、解释下列概念:(每题5分,共25分)
1大众传播媒介
2报刊的社会责任理论
3新闻自由
4“集体的组织者”
5客观报道
二、辨析下述观点(25分)
“社会上的事实,经过新闻而凝固于人们的意识之中。因而,对于新闻接受者来说,在新闻中所显示的世界是真实;不在新闻中所显示的实在虚伪。可见,纵然是完全虚无的‘事实’,只要新闻把它作为事实报告出来,在社会上就有实在性。”
三、简述改革开放以来新闻观念的变化。(25分)
四、试论新闻媒介在引导舆论中的作用(25分)
1996年中国人民大学《新闻理论》考研真题
一、简述下列概念和范畴(每题10分,共50分)
1报刊的自由主义理论
2大众传播的基本社会功能
3有限效果论
4新闻自由和社会责任的统一
5报纸批评“三字方针”
二、论述题(每题25分,共50分)
1试论端正党风对克服新闻失实现象的意义。
2简述近年来我国新闻媒体引导舆论的一般状况和基本经验。
1997年中国人民大学《新闻理论》考研真题
一、解释下列名词概念(每小题6分,共计30分)
1新闻手段
2把关人
3选择性接触
4“新闻、旧闻、不闻”
5政治家办报
二、简答题(每题15分,共计30分)
1谈谈你对受众在新闻传播中地位和作用的认识。
2简述新闻自由的基本内涵。
三、论述题(本题40分)
试从大众传播的社会控制结构的角度,谈谈你对新闻性质复杂性的认识。
1998年中国人民大学《新闻理论》考研真题
一、解释下列名词概念(每小题6分,共计30分)
1“报刊的有机运动”
2“魔弹论”(即“枪弹论”)
3知晓权
4传播过程的“5W”模式
5“媒介即信息”
二、分析题:(每题20分,共40分)
1分析下列观点:
“新闻的产生基于人类具有传播消息的本能和无穷的好奇心。
人类不可抑制的追求新闻的欲望,促使新闻事业的发展。”
2区分下列三个范畴:
新闻价值、新闻的价值、新闻价值观
三、论述题(本题30分)
什么叫“具有中国特色的新闻事业”?请谈谈你对建设“具有中国特色的新闻事业”的意见和看法。
1999年中国人民大学《新闻理论》考研真题
一、解释下列名词概念(每小题6分,共计30分)
1传播
2新闻欲
3“硬新闻”与“软新闻”
4N级传播
5“一面提示”与“两面提示”
二、简述题(每题20分,共计40分)
1简述大众传播的“议题设置功能”。
2跨国传播的积极作用与消极作用。
三、论述题(本题30分)
结合我国社会发展的实际,谈谈你对朱总理为《焦点访谈》的题词“舆论监督,群众喉舌,政府镜鉴,改革尖兵”的理解。
2000年中国人民大学《新闻理论》考研真题
一、名词解释(每小题6分,共30分)
1无形的意见
2公信力
3新闻价值的客观性
4传播流
5双向传播
二、简述题(每题10分,共计30分)
1试述新闻媒介与受众的关系。
2从马克思关于报刊有机运动的论述谈谈你对新闻真实性的理解。
3谈谈信源可信性对传播效果的制约和影响。
三、论述题(每题20分,共计40分)
1试析大众传播“信息过载”的副效应,提出防止建议。
2试述新闻媒介的社会义务和社会责任的一般含义。
2001年中国人民大学《新闻理论》考研真题

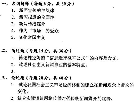
2002年中国人民大学《新闻理论》考研真题
一、名词解释(每题6分,共30分)
1新闻价值
2发展新闻学
3“自我修正过程”
4传播过程的基本构成要素
5恐惧诉求(fear-arousing appeal)
二、简答题(每题10分,共20分)
1试述新闻媒体的产业属性。
2试述受众对媒介活动进行社会监督的主要手段。
三、论述题(每题25分,共50分)
1试论当代科技进步对新闻事业在实践和理论上的影响。
2试论如何提高中国新闻媒介的国际竞争力。
获取方式:扫码关注下面公众号,关注后
回复关键词【中国人民大学824】或【中国人民大学新闻传播史论】
