考研真题


1. 中国人民大学财政金融学院《433税务专业基础》[专业硕士]历年考研真题汇总

2. 全国名校税务硕士《433税务专业基础》考研真题精选

3. 税务硕士《433税务专业基础》名校考研真题(2015年前)

考研指导书


1. 陈共《财政学》(第10版)配套题库【考研真题精选+章节题库】

2. 2026年税务硕士《433税务专业基础》专用教材

3. 2026年税务硕士《433税务专业基础》考研题库

文章封面图片的替代文本

中国人民大学财政金融学院《433税务专业基础》[专业硕士]历年考研真题汇总

书籍目录


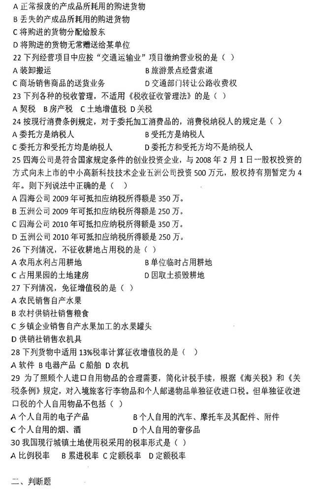
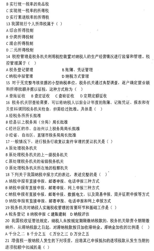
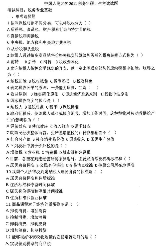
2011年中国人民大学财政金融学院433税务专业基础[专业硕士]考研真题

2013年中国人民大学财政金融学院433税务专业基础[专业硕士]考研真题(回忆版)

2014年中国人民大学财政金融学院433税务专业基础[专业硕士]考研真题(回忆版)

2015年中国人民大学财政金融学院433税务专业基础[专业硕士]考研真题(回忆版)

2016年中国人民大学财政金融学院433税务专业基础[专业硕士]考研真题(回忆版)

2017年中国人民大学财政金融学院433税务专业基础[专业硕士]考研真题(回忆版)

2018年中国人民大学财政金融学院433税务专业基础[专业硕士]考研真题(回忆版)

部分内容


2011年中国人民大学财政金融学院433税务专业基础[专业硕士]考研真题

附:

2017年复试专业课(100%)

一、概念题(4%×5)

1转移性财政支出

2债务依存度

3李嘉图等价定理

4获利指数

5财务风险

二、简答题(15%×4)

1财政支出对于农业的重要性

2政府投资决策的标准及范围

3转移支付的类型及其作用

4财务利润与会计利润的差别

今年财务会计题目出的好灵活,没有会计基础的同学还是要提前准备,初试出分后再准备还是很仓促!

三、论述题(20%)

论述财政赤字的经济效应

参考答案

一、概念题(4%×5)

1转移性财政支出

2债务依存度

3李嘉图等价定理

4获利指数

5财务风险

二、简答题(15%×4)

1财政支出对于农业的重要性

答:(1)因为我国当前农业生产率和收益率低下,靠自身难以产生满足自身发展的积累。农业是一个特殊的生产部门:

①农产品的生产和供应受气候条件及其他诸多条件的影响,不仅波动大而且具有明显的周期性,同时,农产品的需求弹性较小,需求是相对稳定的,以相对稳定的需求和不规则波动的供给为特点的农产品供求关系,会使农业部门的生产条件经常处于不稳定状态。

②农业发展的根本途径是提高农业生产率,提高农业生产率的必要条件之一是增加对农业的投入,而当前让农民自身来解决发展农业和建设农村资金问题是不可能的。

第一,目前我国乡村仍有大量的过剩劳动力滞留在农村,农业生产率和人均收入仍处于低水平。

第二,加入WTO以后农产品市场遭遇国际竞争的挑战,农产品价格受供求关系的制约,同时又面临生产资料价格上涨的压力,农业自身很难形成有实际意义的利润规模。

(2)我国已进入以工促农、以城带乡的发展阶段,从长远来看,工业与农业、城市与乡村的协调发展是建立国民经济长期稳定快速增长机制的必由之路。

二元结构理论和两部门模型说明,我国当前正处于工业化的中级阶段,是二元结构转变为一元结构的关键阶段,只有实现了这个阶段的飞跃,整个经济才可能保持当前高速的增长势头,避免徘徊和波动,形成长期稳定快速增长的机制。

2政府投资决策的标准及范围

答:政府投资的决策标准有:

(1)资本-产出比率最小化标准,又称稀缺要素标准。这一标准是指政府在确定投资项目时,应当选择单位资本投入产出最大的投资项目。

(2)资本-劳动比率最大化标准。这一标准化是指政府投资应选择使边际人均投资额最大化的投资项目。

(3)就业创造标准。这一标准是指政府应当选择单位投资额能够动员最大数量劳动力的项目。

3转移支付的类型及其作用

答:转移支付的类型包括一般性转移支付和专项转移支付。

(1)一般性转移支付是由中央财政安排给地方财政的补助支出,主要用于弥补财政实力薄弱地区的财政缺口。

(2)专项转移支付是中央财政为实现特定的宏观政策及事业发展战略目标而设立的补助资金,重点用于各类事关民生的公共服务领域。地方财政需按规定用途使用资金。

4财务利润与会计利润的差别

今年财务会计题目出的好灵活,没有会计基础的同学还是要提前准备,初试出分后再准备还是很仓促!

三、论述题(20%)

论述财政赤字的经济效应

答:(1)财政赤字的债务化融资的经济效应

如果向居民、企业和商业银行发行国债为财政赤字融资,那么,一般而言,货币供给量不会发生变化,可以合理假定LM曲线基本保持不动。

①扩张性财政政策对总产出和利率的影响

政府通过增加支出、减少税收或两者某种程度的组合导致财政赤字的增加使财政赤字增加会使IS曲线向右上方移动,结果导致产出增加,利率上升。由于利率相应地提高,抵消了货币供给量的增加,因而债务化融资不会带来货币供给量的扩张,也不会导致通货膨胀的后果。

②紧缩性财政政策对总产出和利率的影响

如果实行紧缩性财政政策(通过减少政府支出或增加税收从而减少财政赤字),则它的效应正好相反。这将减少总需求,使IS曲线左移,从而使总产出减少,利率降低。

(2)财政赤字的货币化融资的经济效应

如果中央银行通过增加基础货币的方式为财政赤字融资,那么与通过债务融资等额的财政赤字相比,财政赤字的增加就会使产出以更大的幅度增加,同时,利率上升的幅度更小,甚至保持不变或降低。

这是因为政府支出增加导致产出增加,产出增加促使货币需求量上升,由于中央银行通过增加货币供给满足了货币需求的增长,抑制了利率的上升,也抑制了利率上升对私人支出的紧缩效应,但由此却有可能导致通货膨胀。


获取方式:扫码关注下面公众号,关注后

搜一搜

回复关键词【中国人民大学433】或【中国人民大学税务专业基础】


声明:本站所有文章,如无特殊说明或标注,均为本站原创发布。任何个人或组织,在未征得本站同意时,禁止复制、盗用、采集、发布本站内容到任何网站、书籍等各类媒体平台。如若本站内容侵犯了原著者的合法权益,可联系我们进行处理。