考研真题
1. 中南大学《971机械原理及设计》历年考研真题汇总(含部分答案)
2. 全国名校机械设计考研真题汇总
考研指导书
1. 濮良贵《机械设计》(第10版)笔记和课后习题(含考研真题)
2. 濮良贵《机械设计》(第10版)配套题库【考研真题精选+章节题库】

中南大学《971机械原理及设计》历年考研真题汇总(含部分答案)
书籍目录
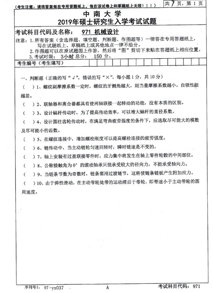
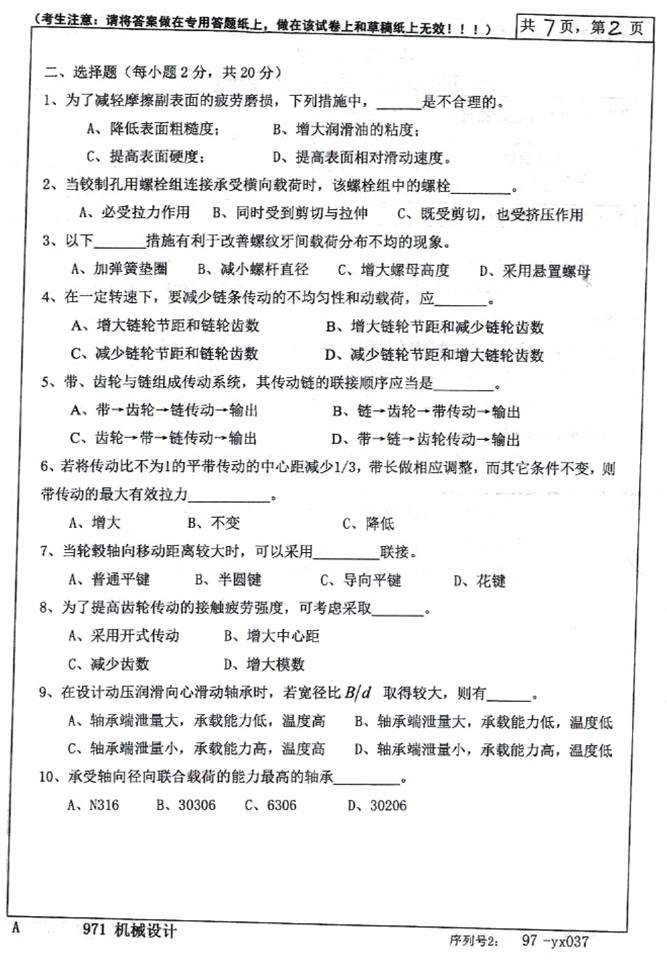
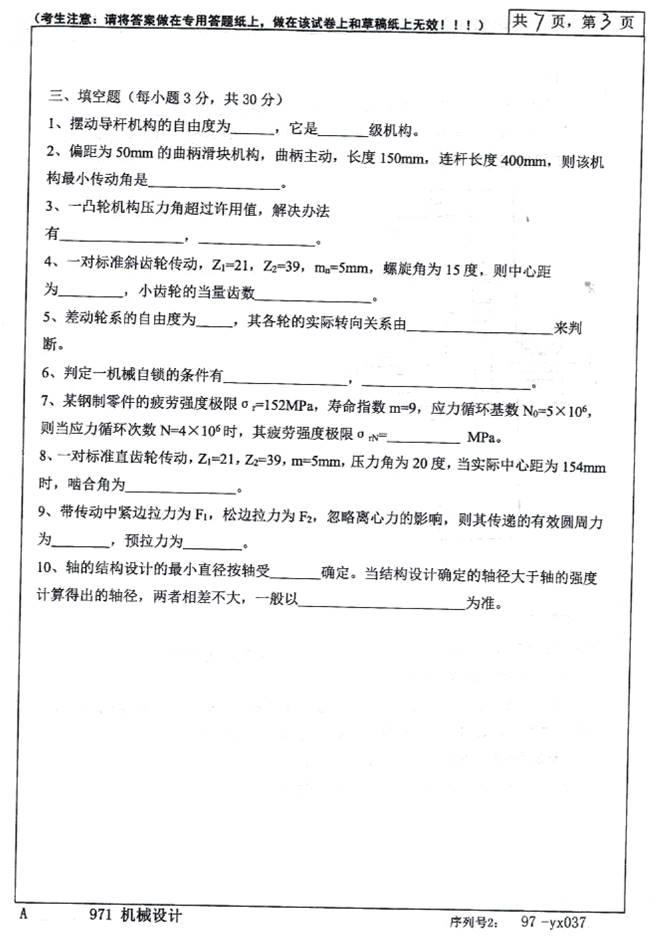
2019年中南大学971机械设计考研真题
2018年中南大学971机械设计考研真题
2017年中南大学971机械设计考研真题
2016年中南大学971机械设计考研真题
2012年中南大学971机械设计考研真题
2011年中南大学971机械设计考研真题
2010年中南大学971机械设计考研真题
2009年中南大学971机械设计考研真题
2008年中南大学971机械设计考研真题
2007年中南大学471机械设计考研真题
2006年中南大学471机械设计考研真题
2005年中南大学471机械设计考研真题
2004年中南大学471机械设计考研真题
2002年中南大学467机械设计考研真题(含答案)
2001年中南大学532机械设计考研真题
2000年中南大学机械设计考研真题

部分内容
2019年中南大学971机械设计考研真题







更多内容,请点击获取:
http://shuyue.100xuexi.com/Ebook/972859.html
声明:本站所有文章,如无特殊说明或标注,均为本站原创发布。任何个人或组织,在未征得本站同意时,禁止复制、盗用、采集、发布本站内容到任何网站、书籍等各类媒体平台。如若本站内容侵犯了原著者的合法权益,可联系我们进行处理。
