考研真题
1. 中南大学《781医学综合(自命题)》历年考研真题汇总
2. 全国名校基础医学综合考研真题汇总
考研指导书
1. 步宏《病理学》(第9版)配套题库【考研真题精选+章节题库】
2. 王庭槐《生理学》(第9版)配套题库【考研真题精选+章节题库】
3. 周春燕《生物化学与分子生物学》(第9版)配套题库【考研真题精选+章节题库】

中南大学《781医学综合(自命题)》历年考研真题汇总
书籍目录
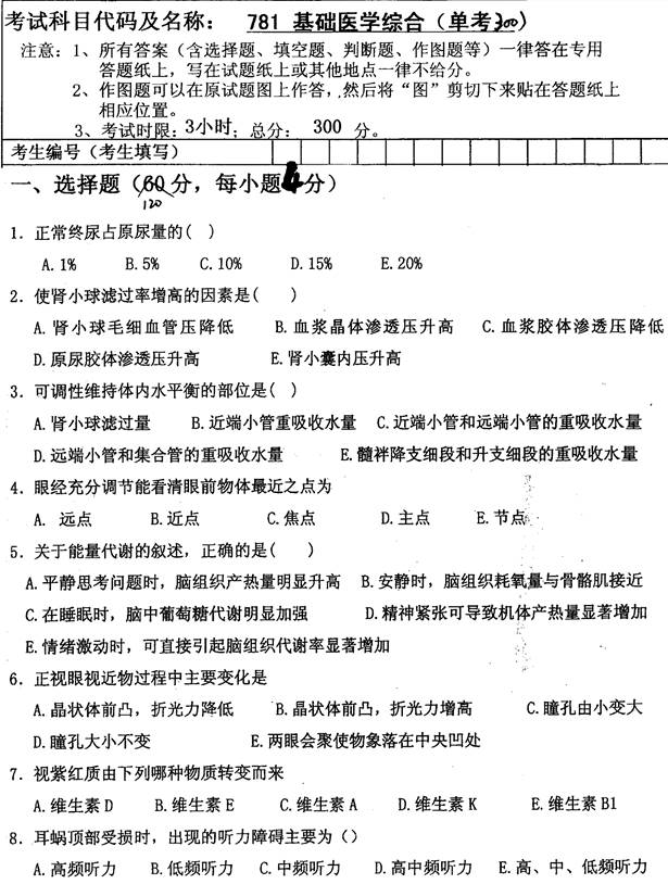
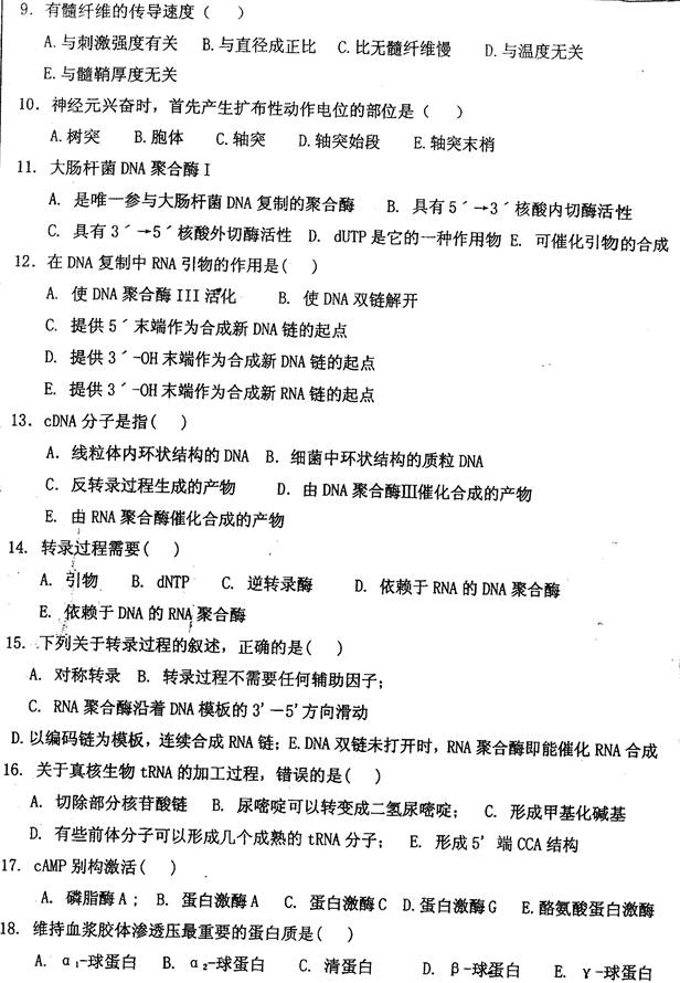
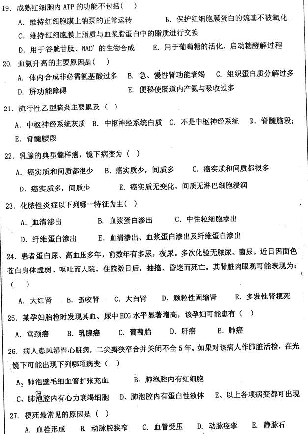
2016年中南大学《781基础医学综合(自命题)》考研真题
2017年中南大学《781基础医学综合(自命题)》考研真题
2018年中南大学《781基础医学综合(自命题)》考研真题
2019年中南大学《781基础医学综合(自命题)》考研真题

部分内容
2016年中南大学《781基础医学综合(自命题)》考研真题




更多内容,请点击获取:
http://shuyue.100xuexi.com/Ebook/972851.html
声明:本站所有文章,如无特殊说明或标注,均为本站原创发布。任何个人或组织,在未征得本站同意时,禁止复制、盗用、采集、发布本站内容到任何网站、书籍等各类媒体平台。如若本站内容侵犯了原著者的合法权益,可联系我们进行处理。
