考研真题
1. 东华大学生物与医学工程学院《848生物化学》历年考研真题汇总
2. 全国名校生物化学考研真题汇总(含部分答案)
考研指导书
1. 朱圣庚《生物化学》(第4版)(上册)笔记和课后习题(含考研真题)
2. 朱圣庚《生物化学》(第4版)(下册)笔记和课后习题(含考研真题)
3. 朱圣庚《生物化学》(第4版)(上册)配套题库【考研真题精选+章节题库】
4. 朱圣庚《生物化学》(第4版)(下册)配套题库【考研真题精选+章节题库】

东华大学生物与医学工程学院《848生物化学》历年考研真题汇总
书籍目录
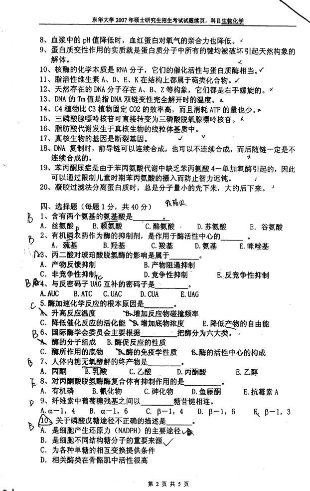
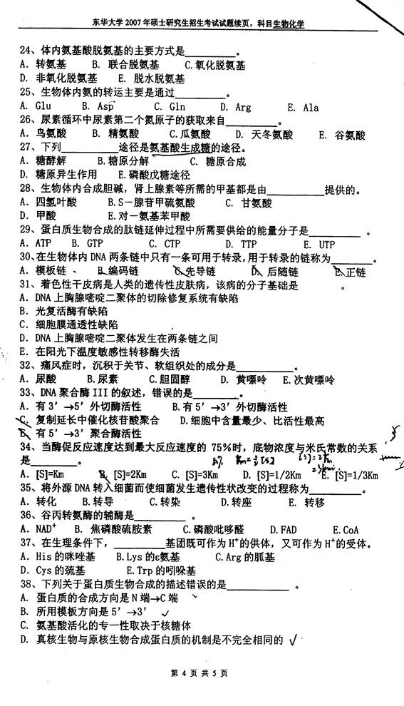
2007年东华大学《生物化学》考研真题
2009年东华大学《生物化学》考研真题
2010年东华大学《生物化学》考研真题
2011年东华大学《848生物化学》考研真题
2012年东华大学《848生物化学》考研真题
2016年东华大学《848生物化学》考研真题
2017年东华大学《848生物化学》考研真题

部分内容
2007年东华大学《生物化学》考研真题





更多内容,请点击获取:
http://shuyue.100xuexi.com/Ebook/972460.html
声明:本站所有文章,如无特殊说明或标注,均为本站原创发布。任何个人或组织,在未征得本站同意时,禁止复制、盗用、采集、发布本站内容到任何网站、书籍等各类媒体平台。如若本站内容侵犯了原著者的合法权益,可联系我们进行处理。
