考研真题
1. 上海财经大学人文学院《611马克思主义哲学原理》历年考研真题汇总
2. 全国名校马克思主义哲学考研真题汇总(含部分答案)
考研指导书
1. 肖前《马克思主义哲学原理》(合订本)笔记和典型题(含考研真题)
2. 肖前《马克思主义哲学原理》(合订本)配套题库【考研真题精选+章节题库】

上海财经大学人文学院《611马克思主义哲学原理》历年考研真题汇总
书籍目录
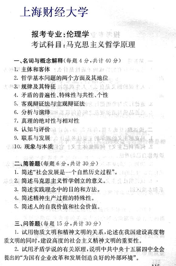
2000年上海财经大学《马克思主义哲学原理》考研真题
2001年上海财经大学《马克思主义哲学原理》考研真题
2002年上海财经大学《马克思主义哲学原理》考研真题
2003年上海财经大学《马克思主义哲学原理》考研真题
2004年上海财经大学《马克思主义哲学原理》考研真题
2005年上海财经大学《马克思主义哲学原理》考研真题
2006年上海财经大学《311马克思主义哲学原理》考研真题
2007年上海财经大学《611马克思主义哲学原理》考研真题
2019年上海财经大学《611马克思主义哲学原理》考研真题(回忆版)
2020年上海财经大学《611马克思主义哲学原理》考研真题(回忆版)
2023年上海财经大学《611马克思主义哲学原理》考研真题(回忆版)
2024年上海财经大学《611马克思主义哲学原理》考研真题(回忆版)

部分内容
2000年上海财经大学《马克思主义哲学原理》考研真题

更多内容,请点击获取:
http://shuyue.100xuexi.com/Ebook/969824.html
声明:本站所有文章,如无特殊说明或标注,均为本站原创发布。任何个人或组织,在未征得本站同意时,禁止复制、盗用、采集、发布本站内容到任何网站、书籍等各类媒体平台。如若本站内容侵犯了原著者的合法权益,可联系我们进行处理。
