考研真题
1. 上海海事大学法学院《行政法》历年考研真题汇总
2. 全国名校行政法与行政诉讼法考研真题汇总
3. 全国名校宪法学考研真题汇总
考研指导书
1. 马工程《宪法学》(第2版)考研真题和典型题
2. 马工程《行政法与行政诉讼法学》(第2版)配套题库【考研真题精选+章节题库】
3. 2026年宪法学考研题库【考研真题精选+章节题库+模拟试题】

上海海事大学法学院《行政法》历年考研真题汇总
书籍目录
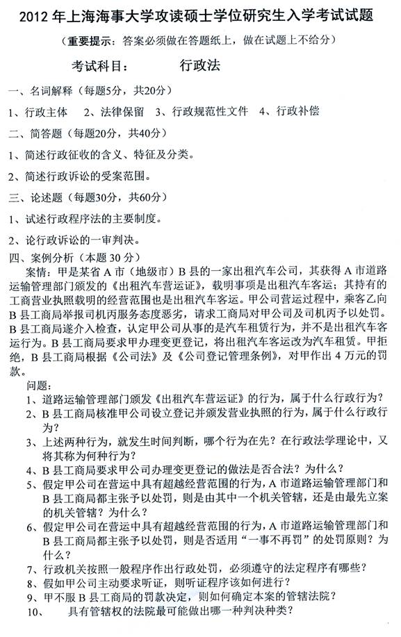
2012年上海海事大学《626行政法》考研真题
2013年上海海事大学《626行政法》考研真题
2014年上海海事大学《626行政法》考研真题
2015年上海海事大学《626行政法》考研真题
2016年上海海事大学《626行政法》考研真题
2017年上海海事大学《626行政法》考研真题
2018年上海海事大学《626行政法》考研真题

部分内容
2012年上海海事大学《626行政法》考研真题

更多内容,请点击获取:
http://shuyue.100xuexi.com/Ebook/970898.html
声明:本站所有文章,如无特殊说明或标注,均为本站原创发布。任何个人或组织,在未征得本站同意时,禁止复制、盗用、采集、发布本站内容到任何网站、书籍等各类媒体平台。如若本站内容侵犯了原著者的合法权益,可联系我们进行处理。
