考研真题
1. 上海海事大学经济管理学院《432统计学》[专业硕士]历年考研真题汇总(含部分答案)
2. 全国名校应用统计硕士《432统计学》考研真题精选
3. 应用统计硕士《432统计学》名校考研真题(2017年前)
考研指导书
1. 贾俊平《统计学》(第7版)考研真题(含复试)与典型习题

上海海事大学经济管理学院《432统计学》[专业硕士]历年考研真题汇总(含部分答案)
书籍目录
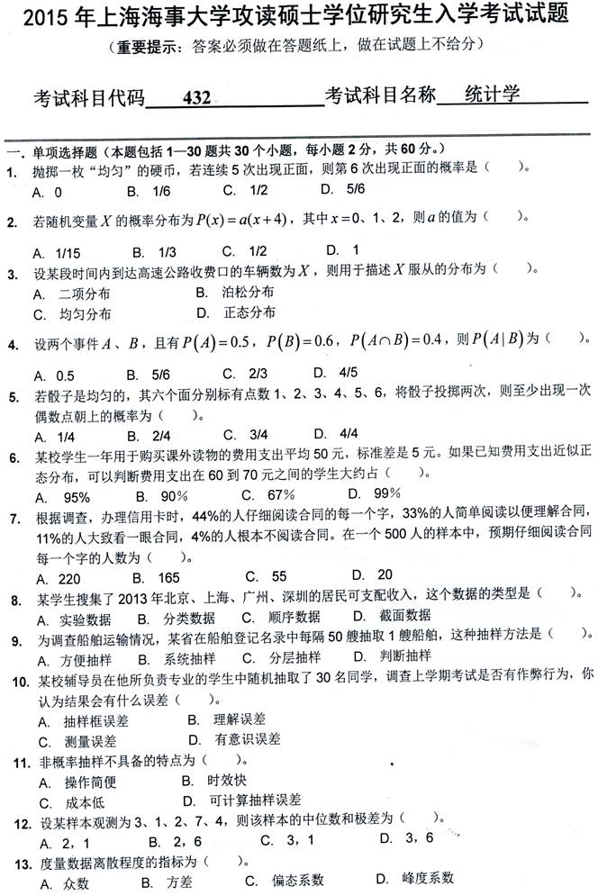
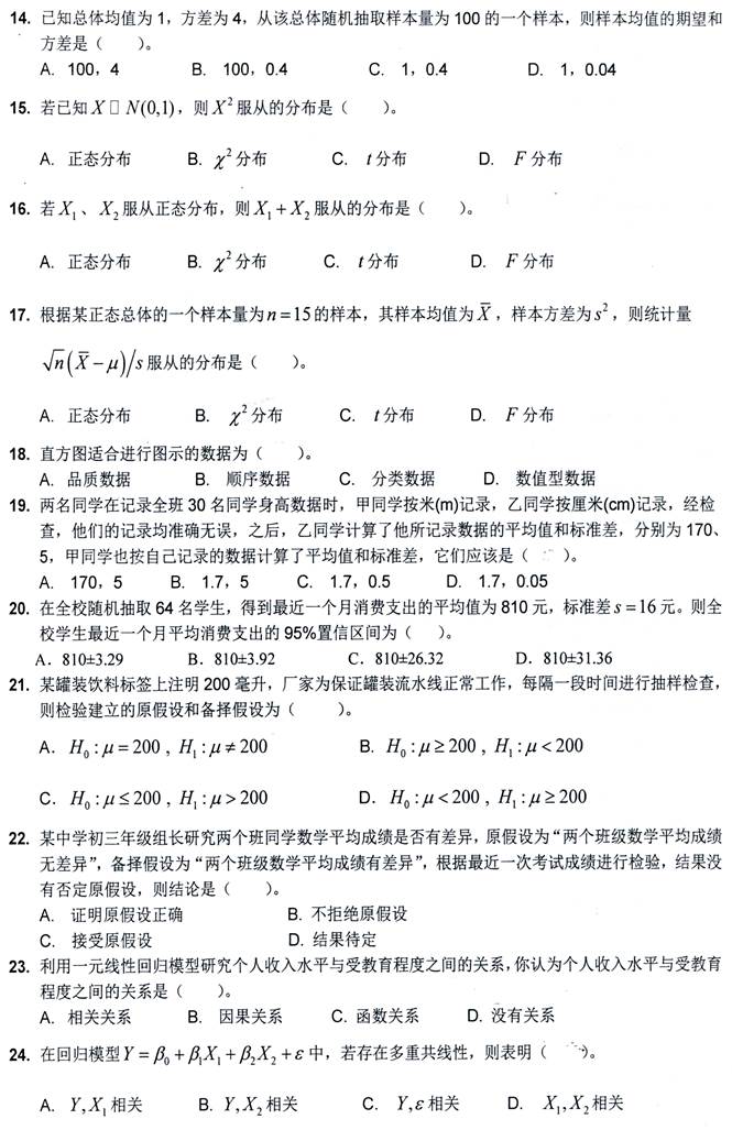
2015年上海海事大学432统计学[专业硕士]考研真题
2015年上海海事大学432统计学[专业硕士]考研真题(含部分答案)
2016年上海海事大学432统计学[专业硕士]考研真题
2017年上海海事大学432统计学[专业硕士]考研真题
2018年上海海事大学432统计学[专业硕士]考研真题

部分内容
2015年上海海事大学432统计学[专业硕士]考研真题




更多内容,请点击获取:
http://shuyue.100xuexi.com/Ebook/970883.html
声明:本站所有文章,如无特殊说明或标注,均为本站原创发布。任何个人或组织,在未征得本站同意时,禁止复制、盗用、采集、发布本站内容到任何网站、书籍等各类媒体平台。如若本站内容侵犯了原著者的合法权益,可联系我们进行处理。
