考研真题
1. 全国名校化工原理考研真题汇总(含部分答案)
考研指导书
1. 陈敏恒《化工原理》(第5版)笔记和课后习题(含考研真题)详解
2. 陈敏恒《化工原理》(第5版)(上册)配套题库【考研真题精选+章节题库】
3. 陈敏恒《化工原理》(第5版)(下册)配套题库【考研真题精选+章节题库】

全国名校化工原理考研真题汇总(含部分答案)
书籍目录
1.山东大学化工原理考研真题
2.四川大学化工原理考研真题
3.武汉大学化工原理考研真题
4.浙江大学化工原理考研真题
5.中南大学化工原理考研真题
6.中山大学化工原理考研真题
7.重庆大学化工原理考研真题
8.华南理工大学化工原理考研真题
9.其他名校化工原理考研真题

部分内容
1.山东大学化工原理考研真题
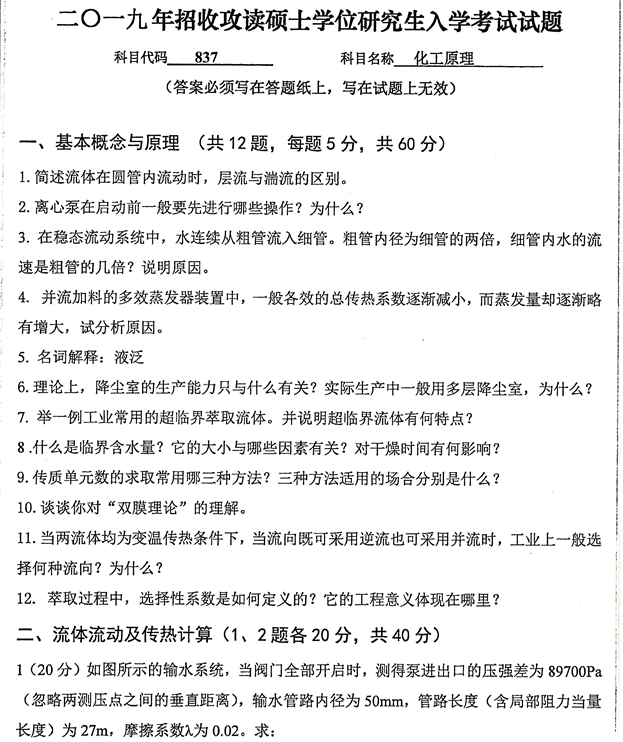
2019年山东大学837化工原理考研真题



获取方式:扫码关注下面公众号,关注后
回复关键词【上海交通大学840】或【上海交通大学化工原理】
声明:本站所有文章,如无特殊说明或标注,均为本站原创发布。任何个人或组织,在未征得本站同意时,禁止复制、盗用、采集、发布本站内容到任何网站、书籍等各类媒体平台。如若本站内容侵犯了原著者的合法权益,可联系我们进行处理。
