考研真题
1. 全国名校体育硕士《346体育综合》考研真题汇总
考研指导书
1. 田麦久《运动训练学》(第2版)笔记和课后习题详解
2. 田麦久《运动训练学》(第2版)配套题库(含考研真题)
3. 邓树勋《运动生理学》(第3版)笔记和课后习题详解
4. 邓树勋《运动生理学》(第3版)配套题库(含考研真题)
5. 潘绍伟《学校体育学》(第3版)配套题库(含考研真题)

全国名校体育硕士《346体育综合》考研真题汇总
书籍目录
1.安徽师范大学346体育综合[专业硕士]考研真题
2.四川师范大学346体育综合[专业硕士]考研真题
3.杭州师范大学346体育综合[专业硕士]考研真题
4.山东师范大学346体育综合[专业硕士]考研真题
5.南京师范大学346体育综合[专业硕士]考研真题
6.其他院校346体育综合[专业硕士]考研真题

部分内容
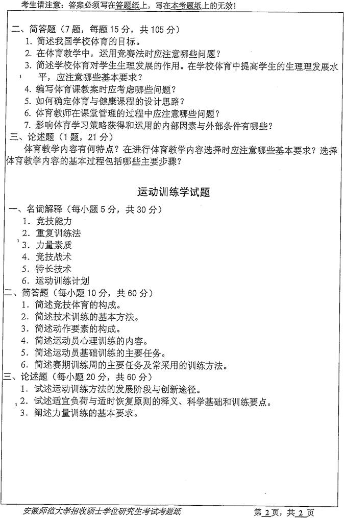
1.安徽师范大学346体育综合[专业硕士]考研真题
2016年安徽师范大学346体育综合[专业硕士]考研真题


获取方式:扫码关注下面公众号,关注后
回复关键词【上海交通大学346】或【上海交通大学体育综合】
声明:本站所有文章,如无特殊说明或标注,均为本站原创发布。任何个人或组织,在未征得本站同意时,禁止复制、盗用、采集、发布本站内容到任何网站、书籍等各类媒体平台。如若本站内容侵犯了原著者的合法权益,可联系我们进行处理。
